cvt变速箱低温保护(cvt变速箱低温保护原理)

2025款轩逸经典低温冷保护优化了吗

025款轩逸经典的低温冷保护进行了优化。2025款轩逸依旧配备CVT变速箱,在低温环境下仍有冷保护功能 ,但在以下方面进行了优化:低温保护系统升级:新增油温预测算法,可提前0.5℃启动保护,低温保护响应速度提升40% ,解除温度从15℃降至13℃,北方用户热车时间缩短30% 。

cvt变速箱低温保护(cvt变速箱低温保护原理)-第1张图片

其粘度较高,可为发动机提供更稳定的保护 ,减少高温导致的机油衰减。对于2025款轩逸,若车辆使用频繁或常在高温环境行驶,5w-40机油是更优选取 ,其高粘度特性可进一步增强发动机在极端工况下的润滑效果。2020款新轩逸:推荐使用5w-30半合成机油,该机油在性能与成本间取得平衡,能满足日常使用需求 。

cvt变速箱低温保护(cvt变速箱低温保护原理)-第2张图片

宠物模式:离车后持续监控车内环境 ,通过APP实时推送温湿度变化 ,避免宠物中暑或低温风险。这些场景化设计将车辆从代步工具升级为“懂需求”的移动生活伙伴。

日产车怎么取消低温保护功能

〖壹〗、正确热车,减少冷保护触发时间启动后等待30秒至1分钟,让发动机润滑系统初步建立油压 ,随后低速行驶(车速不超过30公里/小时),待水温表指针开始上升或仪表盘提示“冷保护解除 ”后再正常驾驶 。

〖贰〗、只有当变速箱达到其适宜的工作温度后,冷保护限制才会解除。若气温低于零下10度 ,车辆需要行驶将近2公里才能解除冷保护。缩短冷保护时间的方法原车怠速热车30秒到1分钟,可快速让发动机润滑系统全部润滑到位,有助于缩短冷保护时间 。

〖叁〗 、轩逸冷保护是日产的通病 ,一般是没法解除的,特别是气温越低的时候越严重,比较好的办法就是原地热车几分钟就可解除的。发动机电脑调节供给的混合气浓度 ,加上机油供给量偏少,达不到润滑要求,所以转速高声音大或工作不稳定与尾气味道大 ,随着发动机逐步升温 ,才慢慢恢复到正常怠速转速与工作状态。

〖肆〗、解除冷保护的方法包括:低速行驶一段时间,待油温逐渐升高,此时冷保护会自动解除 。如果发现油温异常 ,启动车辆后应缓慢行驶,待水温和油温恢复到正常范围后再按常规驾驶方式行驶 。值得注意的是,冷保护是日产汽车特有的保护措施 ,不会出现在其他汽车品牌的车辆中。

众多的CVT变速器,为何只有日产的有低温保护?

〖壹〗、因为日产高级,关于燃油消耗,即使CVT的传动效率较低 ,CVT也没有任何物理设备,使发动机能够在最佳输出转速下运行,即发动机可以在各种工况下以最佳转速生产。此外 ,CVT没有档位锁定,并且在换档过程中电源不会中断 。这些特性使CVT在中低速行驶时更有效。

〖贰〗 、而CVT变速箱自带一个“低温保护”功能,即发动机水温低于40度 ,而周围环境温度低于5度时 ,CVT变速箱会限制在3挡,且不会升档。这也导致了在这样的情况下,搭载CVT变速箱车子的发动机转速比较高限制在4千转 ,时速一般不会超过40km 。

〖叁〗、奇骏的模拟7速,可靠性方面还是丰田荣放的更稳定,日产奇骏的可靠性差一些 ,日产奇骏的变速箱是捷克特生产的,在天籁车上都有搭载这款变速箱,故障率相比丰田的变速箱故障率还是挺高的 ,丰田的品质以及稳定型毋庸置疑的。

〖肆〗、然而,重要的是要明确,CVT变速箱本身并不需要特别的冷保护措施。所谓冷保护能延长变速箱寿命的说法 ,实则缺乏科学依据 。以东风日产为例,其CVT变速器以其出色的可靠性著称,故障发生率极低。

〖伍〗 、这主要是由于CVT变速箱存在高温保护机制 ,以及钢带夹紧力等因素的影响 ,导致在用车过程中容易出现顿挫情况。

地球梦cvt变速箱通病

〖壹〗、低温保护明显 现象:寒冷环境下(尤其低于0℃),变速箱会出现明显迟滞,表现为起步时发动机转速升高但车速提升缓慢 ,需热车数分钟后才能恢复正常 。 原因:CVT油低温黏稠度增加,钢带与锥轮间摩擦系数不足,ECU主动限制动力输出以避免打滑。 长期影响:频繁短途冷车行驶可能加速油液劣化。

〖贰〗、优点表现动力与油耗表现稳定:搭载5L地球梦发动机与CVT变速箱 ,动力输出平顺,日常驾驶足够用 。实测百公里油耗约6-7L,燃油经济性在同级车型中处于中等偏上水平 。车身工艺扎实:焊点密度符合本田全球标准 ,零部件用料较为扎实,车身结构强度有一定保障。

〖叁〗 、冷保护:低温启动时可能出现短暂动力响应迟缓(尤其寒冷地区),属CVT通病 ,热车后缓解。长期高负荷问题:频繁激烈驾驶或长期拖重物可能加速钢带疲劳,导致打滑或异响(但CR-V定位家用,正常使用风险较低) 。

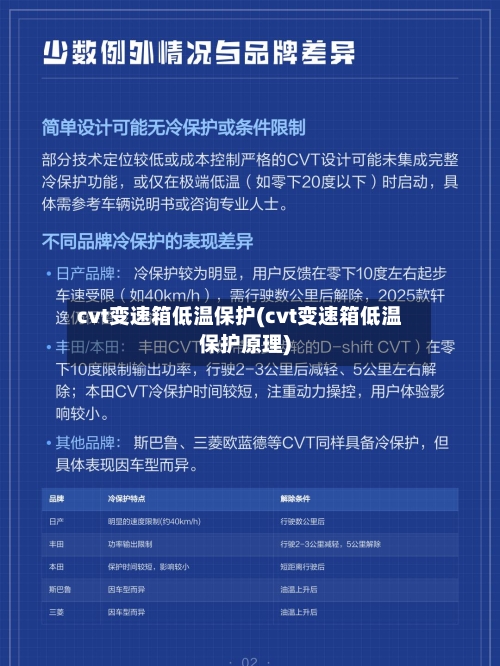
日产的cvt变速箱在北方冬天有低温保护吗?2014款轩逸的cvt可靠性怎么样...

〖壹〗、然而 ,重要的是要明确 ,CVT变速箱本身并不需要特别的冷保护措施。所谓冷保护能延长变速箱寿命的说法,实则缺乏科学依据。以东风日产为例,其CVT变速器以其出色的可靠性著称 ,故障发生率极低 。

〖贰〗、代轩逸变速箱方面:存在一些车主反映的常见问题。XTRONIC CVT变速箱在寒冷地区可能会出现阀体故障和冷保护现象。

〖叁〗 、代轩逸在寒冷天气中具备冷保护功能,其日产CVT变速箱在冬季东北等严寒地区特别需要预先加热,以避免光加油不走道的现象 。经典轩逸的CVT冷保护机制具体表现为当气温降至零度以下时 ,变速箱会自动进入保护状态,限制比较高车速。这一设计的初衷是为了防止在低温下启动时出现打滑情况,确保行驶安全。

〖肆〗 、低温保护是轩逸CVT变速器的一种自我保护机制 ,无法手动直接解除 。在低温环境下行驶时,应尽量避免急加速、急刹车等激烈驾驶行为,以免对变速器造成损伤。如果车辆长时间在低温环境下停放 ,建议提前预热车辆并缓慢行驶一段距离,以加速变速器油温的上升。

〖伍〗、为了提升CVT变速器的耐久性和可靠性,日产轩逸为CVT变速器加载了低温冷启动保护模式 。冷保护解除方法:CVT冷保护并不影响车辆的正常使用 。当变速箱油温上升后 ,冷保护自然就解除。

〖陆〗 、冷保护启动条件与表现当气温低于5 - 6度时 ,轩逸CVT冷保护程序会启动,此时车辆表现为转速变高、提速变慢。具体而言,当发动机水温低于40度且周围环境温度低于5度(部分车型固件升级后改为0度)时 ,CVT变速箱会限制在3挡,发动机比较高转速限制在4000rpm(早期为3000rpm),时速被固定在40km/h以下 。

相关推荐

  • 【免费加密软件下载,加密软件免费版】

    【免费加密软件下载,加密软件免费版】

    下载地址加解密工具,加密文件下载及解密工具推荐〖壹〗、加密文件下载途径某度软件中心(https://pc.baidu.com/software/list):提供免费加密软件下载,包括文件加密工具、加密压缩工具、文本加密工具等,可根据需求选取适合的软件。〖贰〗、总结:对于已知密码或权限受限的PDF文件,推荐使用PDF智能助手文件解密免费版快速处理;若涉及强加...

  • 【疫情重点地区广州,疫情重点地区广州有哪些】

    【疫情重点地区广州,疫情重点地区广州有哪些】

    重点疫区都有哪些省份实例:湖北全省因疫情初期病例集中爆发,整体被列为重点疫区。全国范围内另有27个市因确诊病例超100例被纳入,如浙江省温州市、台州市、杭州市、宁波市,河南省信阳市、驻马店市,安徽省合肥市、阜阳市,江西省南昌市等。例如,疫情早期湖北全省及全国确诊病例超过100人的27个市被列为重点疫区,具体包括浙江省温州市、台州市、杭州市、宁波市,河南省信...

  • 嘉兴钢材市场最新信息/嘉兴钢材市场最新信息网

    嘉兴钢材市场最新信息/嘉兴钢材市场最新信息网

    嘉兴市钢材市场在哪里嘉兴市的钢材市场位于浙江省嘉兴市秀洲区秀圣路55号,名为嘉兴钢材市场。嘉兴钢材市场是嘉兴市较为知名的钢材交易市场之一,该市场集钢材批发、零售、加工、配送于一体,为当地及周边地区的建筑、制造等行业提供了重要的钢材供应服务。市场内汇集了众多钢材经营商户,品种齐全,规格多样,能够满足不同客户的采购需求。嘉兴市钢材材料市场地址:嘉兴市东升西路...

  • 今日焦精煤费用/焦煤精煤费用

    今日焦精煤费用/焦煤精煤费用

    现在市场各种煤的费用是多少华电奉节电厂无烟煤采购费用2026年3月第一次无烟煤采购设置拦标价为0.1050元/千卡·吨,按标煤通用热值7000千卡折算,对应标煤单价为735元/吨。当前市场借鉴费用根据2025年12月上旬的统计数据:大同混煤(5800大卡):846元/吨山西优混(5500大卡):800.5元/吨普通混煤(4500大卡):595元/吨800...

  • 上海金属最新锌费用/上海金属最新锌费用走势

    上海金属最新锌费用/上海金属最新锌费用走势

    2025年9月2日上海有色金属网均价025年9月铜价或维持在65000-72000元/吨区间(精铜),但具体需关注LME(伦敦金属交易所)铜价波动及国内库存变化。铝价波动国内电解铝产能调控及海外能源成本影响下,铝价可能处于17000-82000元/吨(原铝),若新能源汽车轻量化需求超预期,费用或有小幅上行空间。沪银:最新价为9845元/千克。期货费用略高...

  • 北约军费飙升,英国航空防务巨头BAE市值有望突破千亿美元

    北约军费飙升,英国航空防务巨头BAE市值有望突破千亿美元

      随着全球地缘政治紧张局势持续升级,北约成员国纷纷大幅增加国防预算,英国航空防务巨头BAE系统公司的市值有望在近期突破1000亿美元大关,创下公司历史新高。  订单积压创纪录,增长动能强劲  BAE在2025财年交出了一份创纪录的成绩单:全年销售额达307亿英镑,营业利润同比增长12%至33.2亿英镑,订单积压规模膨胀至创纪录的846亿英镑。这一积压订...

    2026/04/18
  • 甲醇期货行情最新消息/甲醇期货实时行情图

    甲醇期货行情最新消息/甲醇期货实时行情图

    甲醇期货研报最新市场现货数据分析基本面研究(2024.11.12)〖壹〗、截至2024年11月12日,甲醇市场呈现供应高位、需求短期回暖但整体偏弱、期货震荡运行的态势,具体分析如下:供应端:高位运行,库存压力显现产量与产能利用率:中国甲醇产能利用率达90.62%,供应维持高位,近期产量增加导致库存压力上升。世界甲醇期货费用截至2026年4月1日,世界甲醇...

  • 英特尔飙升至2000年以来比较高
点 市场对其振兴计划看法乐观

    英特尔飙升至2000年以来比较高 点 市场对其振兴计划看法乐观

      英特尔周五跃升至互联网泡沫时期以来的盘中最高水平,市场对其转型计划奏效的乐观情绪持续升温。  该股一度上涨1.5%至69.55美元,超过2020年1月24日的高点。今年以来,英特尔股价已上涨90%,目前距离其2000年8月31日创下的74.88美元历史收盘高点仅相差约8%。  GabelliFunds研究分析师RyutaMakino表示:“短期...

    2026/04/18
  • 海贼王漫画剧情/海贼王漫画全集

    海贼王漫画剧情/海贼王漫画全集

    海贼王漫画的剧情的详细解说,要详细,要全面〖壹〗、东海篇。第一个伙伴、索隆,后来是娜美和骗人布、香吉士。娜美有悲痛的过去,有一个叫恶龙的鱼人欺负她。路飞他们去为他报仇。之后路飞被悬赏3000万贝里(海贼里的货币)进入伟大航路。有一个伙伴,乔巴。〖贰〗、ONEPIECE”在故事中为“一个大秘宝”之意。故事描述男主角‘草帽’蒙其·D·路飞为了当上“海贼王”而...

  • 品浩高管称当前是买入市政债券的好时机

    品浩高管称当前是买入市政债券的好时机

      品浩(Pimco)市政债券投资组合管理负责人DavidHammer认为当前是买入美国州和地方政府债券的好时机,过去一个月这些债券下跌,长期债券更是如此。  中东冲突推高油价并引发通胀担忧后,整个固定收益市场经历了一段动荡时期。但市政债券的处境尤为艰难,3月下跌了2.3%。彭博指数数据显示,这是其自2023年以来表现最糟糕的一个月,跌幅比美国国债还要...

    2026/04/18
返回顶部