成都今日限行尾号/明日限行尾号查询

成都今日限行尾号?

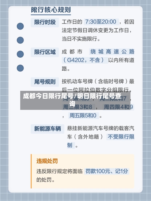
〖壹〗 、成都工作日限号时间为7:30至20:00,节假日及周末无尾号限行措施。以下是详细规则:限行时间范围仅针对工作日实施 ,每天限行时段为7:30-20:00;若成都市启动重污染天气应急预案(如橙色、红色预警),限行时间可能延长至24:00或调整,需以官方最新发布的预警通知为准 。

成都今日限行尾号/明日限行尾号查询-第1张图片

〖贰〗、各日限行尾号 4月1日(周三):限行尾号3和84月2日(周四):限行尾号4和94月3日(周五):限行尾号5和0若机动车尾号为字母 ,以最后一位数字作为限行判断依据(如尾号“川A·123X ”按“3”判断)。

成都今日限行尾号/明日限行尾号查询-第2张图片

〖叁〗 、026年4月3日(周五)成都已恢复常规尾号限行措施,春假期间(2026年2月7日至3月3日)不限行。结合当前时间及成都限行政策,具体说明如下:限行时间工作日7:30-20:00(节假日除外) 。2026年4月3日为周五 ,属于工作日且非节假日 ,需执行限行时间。

〖肆〗、成都2026年春假期间(2026年2月7日至3月3日元宵节)不限号,3月4日起已恢复常规尾号限行措施 春假期间限行政策2026年成都春假及元宵节假期(2月7日-3月3日)期间,不限号。

〖伍〗、今天成都限行尾号是3和8 。限行规则:根据成都市的限行规定 ,每周的工作日会对应不同的尾号限行 。今日限行:由于今天是星期三,根据限行规则,限行尾号为3和8的车辆。注意事项:请驾驶对应尾号车辆的市民注意遵守限行规定 ,避免违规出行带来的不必要的麻烦。

〖陆〗 、成都限行规则如下:在工作日的7:30 - 20:00,绕城高速(G4202)以内道路实施限行 。限行车辆包括川A 、川G及外地蓝牌小客车,按照尾号限行 ,具体限行安排为周一限尾号1和周二限尾号2和周三限尾号3和周四限尾号4和周五限尾号5和0,而周末及调休工作日不限行。

成都春假限号吗

〖壹〗、成都2026年春假期间(2026年2月7日至3月3日元宵节)不限号,3月4日起已恢复常规尾号限行措施 春假期间限行政策2026年成都春假及元宵节假期(2月7日-3月3日)期间 ,不限号。

〖贰〗、成都学生春假期间是否限号,需结合春假具体日期判断 核心限行判断逻辑成都学生春假由学校自主安排,限行规则需结合春假包含的日期类型判断:若春假包含工作日(星期一到星期五 ,非调休补班日):需按常规尾号限行规则执行;若春假为周末 、法定节假日或调休补班日:当日不限行 。

〖叁〗、成都春假(4月1日-3日)期间正常实施机动车尾号限行 ,具体规则如下:限行时间春假期间(4月1日-3日)为工作日(周三至周五),限行时间与工作日一致,为7:30-20:00。需注意:法定节假日调休形成的工作日 ,仍按工作日限行规则执行,无特殊豁免。

〖肆〗、成都没有“春假”这一法定节假日,若您指的是部分单位/学校的春假 ,需结合假期具体日期是否为工作日(含调休上班日)判断是否限号 。

成都今日限行尾号是多少

成都工作日限号时间为7:30至20:00,节假日及周末无尾号限行措施。以下是详细规则:限行时间范围仅针对工作日实施,每天限行时段为7:30-20:00;若成都市启动重污染天气应急预案(如橙色 、红色预警) ,限行时间可能延长至24:00或调整,需以官方最新发布的预警通知为准。

今天成都限行尾号是3和8 。限行规则:根据成都市的限行规定,每周的工作日会对应不同的尾号限行。今日限行:由于今天是星期三 ,根据限行规则,限行尾号为3和8的车辆。注意事项:请驾驶对应尾号车辆的市民注意遵守限行规定,避免违规出行带来的不必要的麻烦 。

今日成都限行尾号需根据具体星期几来确定:星期一:限行尾号为1和6 。星期二:限行尾号为2和7。星期三:限行尾号为3和8。星期四:限行尾号为4和9 。星期五:限行尾号为5和0。注意:周末不限号。由于问题中未指明具体是周几 ,因此请根据实际日期对照上述限行规则确定今日限行尾号 。

成都尾号限行时间及尾号限行区域 工作日的7:30—20:00 , 二环路(含二环高架路和底层道路)与三环路(含)之间区域内所有道路。

成都今日限号限行车尾号需根据今天是星期几来确定:如果今天是星期一,那么限行的车尾号为1和6。如果今天是星期二,那么限行的车尾号为2和7 。如果今天是星期三 ,那么限行的车尾号为3和8。如果今天是星期四,那么限行的车尾号为4和9。如果今天是星期五,那么限行的车尾号为5和0 。

成都春假限号吗?

成都2026年春假期间(2026年2月7日至3月3日元宵节)不限号 ,3月4日起已恢复常规尾号限行措施 春假期间限行政策2026年成都春假及元宵节假期(2月7日-3月3日)期间,不限号。

成都没有“春假 ”这一法定节假日,若您指的是部分单位/学校的春假 ,需结合假期具体日期是否为工作日(含调休上班日)判断是否限号。

成都学生春假期间是否限号,需结合春假具体日期判断 核心限行判断逻辑成都学生春假由学校自主安排,限行规则需结合春假包含的日期类型判断:若春假包含工作日(星期一到星期五 ,非调休补班日):需按常规尾号限行规则执行;若春假为周末、法定节假日或调休补班日:当日不限行 。

成都春假(4月1日-3日)期间正常实施机动车尾号限行,具体规则如下:限行时间春假期间(4月1日-3日)为工作日(周三至周五),限行时间与工作日一致 ,为7:30-20:00 。需注意:法定节假日调休形成的工作日 ,仍按工作日限行规则执行,无特殊豁免。

成都今日限号限行车尾号是多少

〖壹〗、成都工作日限号时间为7:30至20:00,节假日及周末无尾号限行措施。以下是详细规则:限行时间范围仅针对工作日实施 ,每天限行时段为7:30-20:00;若成都市启动重污染天气应急预案(如橙色 、红色预警),限行时间可能延长至24:00或调整,需以官方最新发布的预警通知为准 。

〖贰〗、“尾号限行”时间:工作日7:30至20:00。“尾号限行”范围:成都市绕城高速公路(G4202)(不含)以内所有道路。“尾号限行 ”车辆:所有“川A ”“川G”及外地籍小型、微型载客汽车 。

〖叁〗 、成都限号违规处罚为驾驶证记1分、罚款100元。成都限行规则如下:在工作日的7:30 - 20:00 ,绕城高速(G4202)以内道路实施限行。

〖肆〗、成都今日限号限行车尾号需根据今天是星期几来确定:如果今天是星期一,那么限行的车尾号为1和6 。如果今天是星期二,那么限行的车尾号为2和7。如果今天是星期三 ,那么限行的车尾号为3和8。如果今天是星期四,那么限行的车尾号为4和9 。如果今天是星期五,那么限行的车尾号为5和0。

〖伍〗 、今日成都限行尾号需根据具体星期几来确定:星期一:限行尾号为1和6。星期二:限行尾号为2和7 。星期三:限行尾号为3和8 。星期四:限行尾号为4和9。星期五:限行尾号为5和0。注意:周末不限号 。由于问题中未指明具体是周几 ,因此请根据实际日期对照上述限行规则确定今日限行尾号。

〖陆〗 、本地车:今日限行尾号(9月26日,周二):2和7。明日限行尾号(9月27日,周三):3和8 。限行时间:2023年02月19日至2023年07月21日、2023年08月11日起 ,工作日07:30至20:00(节假日除外)。外地车:今日限行尾号(9月26日 ,周二):2和7。

今天成都限行尾号是多少

〖壹〗、今天成都限行尾号是3和8 。限行规则:根据成都市的限行规定,每周的工作日会对应不同的尾号限行。今日限行:由于今天是星期三,根据限行规则 ,限行尾号为3和8的车辆。注意事项:请驾驶对应尾号车辆的市民注意遵守限行规定,避免违规出行带来的不必要的麻烦 。

〖贰〗 、今天成都的限行尾号为27。从9月30日工作日星期二开始,限行尾号为27。从10月1日到10月7日国庆假期 ,限行尾号为1 。从10月8日到10月10日工作日,按规定限行,限行尾号为3 。特别提醒的是 ,10月11日与10月7日(星期二)工作日调整为限行尾号16,请特别注意这一变化。

〖叁〗、“成都尾号限行”规则 (一)上述限行车辆按照机动车号牌(含临时号牌)的最后一位阿拉伯数字分为五组,星期一限尾 号“1 ”和“6” ,星期二限尾号“2”和“7 ”;星期三限尾号“3”和“8”;星期四限尾号“4 ”和“9 ”;星期五限尾号“5”和“0 ”。

〖肆〗、今天是星期二,限行2和7 。星期一:限行6号;星期二:限行7号;星期三:限行8号;星期四:限行9号;星期五:限行0号。周周日不限号。

〖伍〗 、在成都市,车辆限行规则根据尾号进行划分 。周一的限行尾号是1和6 ,周二则是2和7 ,周三限行尾号为3和8,周四的限制是4和9,而周五则限行尾号5和0。这一政策旨在缓解城市交通拥堵 ,减少汽车尾气排放,保护环境。值得注意的是,限行措施不仅适用于私家车 ,还包括了商务车等 。

相关推荐

  • 【锰硅外围行情,锰硅现货报价】

    【锰硅外围行情,锰硅现货报价】

    锰硅基本面分析:〖壹〗、锰硅基本面分析期货与现货市场表现期货市场:本周锰硅期货呈现偏强震荡态势,主力02合约上涨26%,收于6728。〖贰〗、综上所述,锰硅基本面呈现出供给宽松、需求稳定、成本压力较大以及政策影响显著等特点。未来锰硅市场将保持震荡运行态势,投资者需谨慎操作。〖叁〗、综上所述,锰硅的基本面呈现出供应小幅下降、需求相对稳定、原材料成本波动有...

    2026/04/18
  • 天津下雪/天津下雪图片

    天津下雪/天津下雪图片

    天津的冬天经常下雪吗?天津的冬季气候干燥且寒冷,偶尔会下雪,降雪量根据当年的天气状况变化而有所不同。在天津,室内通常有供暖设备,因此室内非常温暖和舒适,但同时也会变得相对干燥。对于南方人来说,适应北方冬季的干燥和风尘是必要的,应当采取措施保护皮肤和呼吸系统。对于北方人来说,天津的气候与华北地区以及山西相似,没有极端的天气条件。是的,天津会下雪。天津位...

    2026/04/18
  • 废铜铜线费用最新行情(废铜线现在什么费用)

    废铜铜线费用最新行情(废铜线现在什么费用)

    电缆线铜回收费用〖壹〗、废旧电线铜线回收费用大约为35元每斤。在回收废旧电线时,铜线的回收费用通常在每斤35元左右,但需要去除线皮和杂质。铝线的回收费用略高,大约在每斤40元左右。电缆线的回收费用会根据有色金属市场的行情波动较大。废旧电缆的回收费用是根据电缆中铜的含量来决定的。〖贰〗、电缆线铜回收费用根据铜种类和品质差异很大,2025年12月中下旬...

  • 今天卷板期货行情走势/今天卷板期货行情走势如何

    今天卷板期货行情走势/今天卷板期货行情走势如何

    黑色期货全线上涨,钢价跟随走强月26日黑色期货集体上涨,钢价受带动跟随走强,短期呈现震荡偏强态势。具体分析如下:黑色期货市场表现螺纹钢与热卷:期螺2110合约早盘震荡走强,午收5727元/吨,涨幅15%;期卷2110合约午收6026元/吨,涨幅0.99%。铁矿石:2109合约早盘强势上涨,午收1145元/吨,涨幅51%。月12日黑色期货市场飘红,钢价全线大...

  • 最新期货上市时间(最新期货市场)

    最新期货上市时间(最新期货市场)

    2026即将上市期货品种〖壹〗、026年国内即将上市的期货及衍生品品种主要集中在商品期权和特定商品期货领域明确上市计划的品种1)豆粕、玉米系列期权,2026年2月2日上市,首批以豆粕M260玉米C2607期货合约为标的,存续期约3个半月,适配产业短期风险管理需求。2)焦煤期权,大连商品交易所已完成公开征求意见,计划于2026年推出,具体日期未明确。〖贰〗、...

  • 豆油费用未来行情走势(豆油费用分析预测)

    豆油费用未来行情走势(豆油费用分析预测)

    豆油行情怎么样?会继续下跌吗〖壹〗、此外,替代品(如棕榈油、菜籽油)的费用波动也会影响豆油需求,例如棕榈油费用下跌时,部分需求可能转向棕榈油,削弱豆油需求。宏观经济环境提供背景支撑经济增长:经济繁荣期,居民消费能力提升,餐饮、食品加工等行业对豆油的需求增加,推动费用上涨;经济衰退期,需求萎缩,费用可能下跌。〖贰〗、替代品费用联动棕榈油、菜籽油与豆油存在替代...

  • 英雄无敌5中文版/英雄无敌5官方中文

    英雄无敌5中文版/英雄无敌5官方中文

    英雄无敌5战役,英雄无敌5中文版英雄无敌5战役英雄无敌5的战役模式是游戏的核心内容之一,玩家需要指挥自己的英雄,带领各种兵种,在地图上探索、战斗、发展,最终击败敌人,赢得胜利。在战役中,玩家会遇到各种不同类型的敌人和挑战,需要灵活运用战术和策略,才能顺利通关。在互联网上,您可以通过访问特定的下载网站来获取《英雄无敌5》的中文版。这里提供了一个链接:htt...

  • 锡矿今日行情(锡矿行情费用)

    锡矿今日行情(锡矿行情费用)

    逢低进货,伦锡去库,今日锡价涨跌不大今日锡价预计涨跌幅度不大,整体维持窄幅波动格局。具体分析如下:期货市场表现隔夜伦锡微跌0.46%,收盘报29185美元/吨,成交量减少132手至306手,持仓量减少384手至20354手,显示市场交易活跃度下降。世界期货市场表现伦锡隔夜收涨06%,最新收盘报29100美元/吨,较前一交易日上涨305美元/吨。成交量465...

    2026/04/18
  • 没谈拢!750亿算力龙头,终止收购!

    没谈拢!750亿算力龙头,终止收购!

      炒股就看金麒麟分析师研报,权威,专业,及时,全面,助您挖掘潜力主题机会!  来源:证券日报之声  本报记者吴奕萱  4月17日晚间,算力龙头企业长芯博创科技股份有限公司(以下简称“长芯博创”)发布公告称,正式终止收购上海鸿辉光联通讯技术有限公司(以下简称“鸿辉光联”)股权事项,核心原因是双方就转让价款的支付周期与节奏产生分歧。  长芯博创主要产...

    2026/04/18
  • 焦炭春节前行情/焦炭最近会涨价吗

    焦炭春节前行情/焦炭最近会涨价吗

    2.5焦炭,不破2425压力前或偏弱震荡,供借鉴焦炭在不破2425压力前或维持偏弱震荡格局。具体分析如下:上周行情回顾:上周焦炭延续2530高点压制下的回落趋势,周初小幅走高至2494后受阻回落,跌破2445支撑位,趋势转弱,周尾跌至2311低点后小幅反弹。整体呈现震荡下行态势。焦炭行业2026会好转吗?026年焦炭行业整体好转的可能性有限,全年或呈现震...

返回顶部