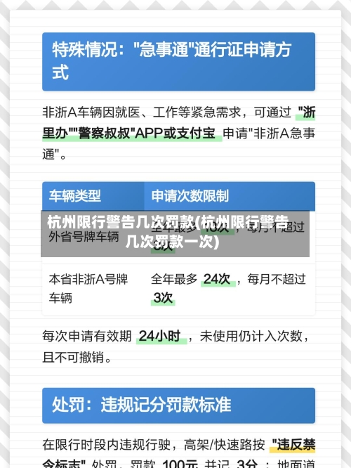
杭州限行警告几次罚款(杭州限行警告几次罚款一次)

限行被拍怎么处罚

〖壹〗、西安限行被拍处罚如下:交警部门严格规定,对于违反限行规定的罚款100元记3分的处理;对于确属忘记限行日 ,无意开车出门的车辆 ,在接受了一次处罚后,在3个小时内,可将车驶出限行区域 、开到最近的停车场或返回出发地 ,而不用再次受罚;但如果一天内连续违反限行,则将会被连续处罚。

杭州限行警告几次罚款(杭州限行警告几次罚款一次)-第1张图片

〖贰〗 、重庆限行被拍处罚如下:『1』交警部门严格规定,对于违反限行规定的罚款100元记3分的处理;『2』对于确属忘记限行日 ,无意开车出门的车辆,在接受了一次处罚后,在3个小时内 ,可将车驶出限行区域、开到最近的停车场或返回出发地,而不用再次受罚;『3』但如果一天内连续违反限行,则将会被连续处罚 。

杭州限行警告几次罚款(杭州限行警告几次罚款一次)-第2张图片

〖叁〗、重庆限行被拍的处罚为罚款100元 、记3分 ,具体说明如下:处罚依据:违反错峰通行规定的,将通过电子抓拍和现场执法的方式,按照违反交通禁令标志的处罚规定进行处罚 。执法方式:电子抓拍:交通管理部门在限行区域设置了大量的电子监控设备 ,对违反限行规定的车辆进行自动抓拍。

杭州限行警告几次罚款(杭州限行警告几次罚款一次)-第3张图片

杭州限行100%会被拍吗

杭州限行100%会被拍。杭州市限行处罚要求:“错峰限行”时间段驶进“错峰限行 ”范畴路面的 ,处100元处罚,记3分 。导致道路交通事故的,处200元处罚 ,记3分。杭州限行管理方法措施分成迟早高峰限期行和旅游景区限号,详尽的限行时间和区域能够点一下(杭州市非浙a车子杭州限行要求)查询,还可以在微信公众平台推送【杭州限行】获得超清限号区域地形图 ,更形象化。

杭州限行并不是100%会被拍,但概率很大 。以下是关于杭州限行拍摄概率及处罚的详细解拍摄概率:杭州限行并不是每次都会被拍摄到,但概率很高。交警在现场执法时 ,很容易发现并拍摄限行车辆。

杭州限行并不是100%会被拍,但概率很大 。以下是关于杭州限行被拍的详细解抓拍方式:杭州限行抓拍主要依赖交警现场执法,交警在限行时间段内巡逻时 ,容易发现违规车辆并进行处罚。监控拍摄虽然存在,但并不是所有监控设备都会对限号车辆进行拍摄。

综上所述,虽然杭州限行并非100%会被拍 ,但由于抓拍概率较大 ,且违规行驶将受到处罚,因此建议车主在限行时间段内尽量避免开车出行,以免被罚款 。

杭州限号违规怎么处理

〖壹〗、在杭州限号违规的处理方式主要包括罚款和扣分。罚款情况:受限机动车在“错峰限行 ”时段 ,进入未设置禁止通行标志的“错峰限行”区域道路行驶的,将处100元罚款。在“错峰限行”时段,进入设置禁止通行标志的“错峰限行 ”区域道路行驶的 ,不仅将处100元罚款,还会记3分 。

〖贰〗、限行规则:错峰时段内全号段禁止通行 。处罚规则:地面道路违反规定罚款100元;高架 、快速路违反规定记1分并罚款100元。西湖景区限行限行周期:春季旅游旺季(3-5月、9-11月)的双休日及节假日8:00—17:00;清明节、“五一”劳动节等法定假日8:00—18:00。

〖叁〗 、限行规则为错峰时段内全号段禁止通行 。若在地面道路违反规定,认定为“机动车未按规定在限制的区域或者路段通行” ,处以罚款100元;在高架、快速路违反规定,认定为“机动车违反禁令标志指示 ”,处以记1分、罚款100元。

〖肆〗 、首先是错峰限行时段驶入错峰限行范围道路的处罚。根据规定 ,一旦违反规定,在这个时段内驶入限行区域的车辆将面临100元罚款,并记3分 。其次是造成交通事故的处罚。为了维护道路交通秩序和保障行车安全 ,杭州市采取了更为严厉的措施。一旦驾驶员因违规行驶造成交通事故 ,将受到200元罚款,并记3分 。

杭州限行跑了一天扣多少分

法律分析:限号跑了一天会被罚款100元记3分,对于违反禁令标志指示的 ,对机动车驾驶人处以罚款100元记3分的处罚。对于一天之内限号违章的处罚次数,各地的规定也不同,有些地区一天之内只罚一次(如西安等地) ,而有些地区一天之内可叠加处罚(如成都等地)。

每次违反限行规定:罚款200元,扣3分 。一天内无论被抓几次,都只算作一次处罚 ,所以一天比较多罚款200元。深圳:对于非深圳牌照车辆,前两次违反禁行规定不处罚,从第三次起开始处罚。一次违反:罚款300元 ,记3分 。一天内多次记录只做一次处罚,所以一天比较多罚款300元 。

杭州西湖景区单双号限行规定如下:交警部门严格规定,对于违反限行规定的罚款100元记3分的处理;对于确属忘记限行日 ,无意开车出门的车辆 ,在接受了一次处罚后,在3个小时内,可将车驶出限行区域、开到最近的停车场或返回出发地 ,而不用再次受罚;但如果一天内连续违反限行,则将会被连续处罚。

违反一次罚款300元,记3分。每辆外地车在一个工作日内进入限行路段被多次记录的 ,交警部门只做一次处罚 。那么,一天罚款300元。杭州:限号车辆在“错峰限行”时段,进入“错峰限行”路段 ,罚款100元,扣3分;进入非“错峰限行 ”路段罚款100元,不记分。

相关推荐

  • 蓝思科技(06613)实控人拟增持不低于1亿元的A股股份

    蓝思科技(06613)实控人拟增持不低于1亿元的A股股份

    智通财经APP讯,蓝思科技(06613)公布,公司于2026年4月17日收到实际控制人周群飞女士、郑俊龙先生所控制的长沙群欣投资咨询有限公司(群欣公司)书面通知,基于对公司未来发展前景的信心和对公司股票价值的合理判断,为切实维护中小投资者利益,提振投资者信心,群欣公司拟通过集中竞价方式增持公司A股股份,拟增持股份的金额不低于1亿元,增持期限不超过6个月,窗口...

    2026/04/18
  • 漂亮的保姆中文版的高清视频/漂亮的保姆中文版的高清视频在线观看

    漂亮的保姆中文版的高清视频/漂亮的保姆中文版的高清视频在线观看

    漂亮的保姆女演员美嘉简介〖壹〗、角色来源:美嘉即陈美嘉,是电视剧《爱情公寓》及其衍生作品中的女主角之一,并非《漂亮的保姆》中的角色。饰演者信息:陈美嘉由演员李金铭饰演。在剧中,她是典型的85后宅女,职业为宠物店兽医助理,后成为全职妈妈兼嘿凤梨代餐小蛋糕助理代言人。〖贰〗、角色性格:美嘉是一个坚强、温柔、深情而又纯真的女孩。她对弘树的爱恋真挚而深刻,同时她...

  • 偷拍女人浴室洗澡在线观看(偷拍女人浴室洗澡在线观看)

    偷拍女人浴室洗澡在线观看(偷拍女人浴室洗澡在线观看)

    50岁女子在公共澡室女子浴区用手机偷拍,其负责人是否需承担一定的责任...〖壹〗、澡堂的老板不用承担责任其实对于50多岁大妈偷拍手机视频,这对于澡堂的老板他应该不用承担责任,虽然说是在自己的澡堂中发现了偷拍的事情,但是并非是老板所为。所以老板不用承担事情的责任,同时这名女子是他自己有意偷拍的,可能也和她自己有着某种不得的癖好有关。当她选取偷拍别人照片时,她...

  • 关于动漫人物将机机插曲视频免费的信息

    关于动漫人物将机机插曲视频免费的信息

    这是哪部动漫〖壹〗、《五等分的新娘》这部动漫非常好看,这里有长相相同但性格各异的姐妹花,就是五胞胎。就这个因素足够让人想入非非了,那么故事的结局是什么呢:《五等分的新娘》的结局:风太郎最终向中野四叶这位活泼的萌妹子表白了。当四叶身份揭露时,风太郎也说了心意,他没有选取中野三玖,而是选取了中野四叶。〖贰〗、出自动漫:《竖笛与双肩书包》又译竖笛与双肩书包...

  • 苏奥传感:拟每10股分红0.6元

    苏奥传感:拟每10股分红0.6元

    证券日报网讯4月17日,苏奥传感发布公告称,公司2025年度利润分配预案为:以公司总股本800,646,907股为基数,向全体股东每10股派发现金红利0.6元(含税),合计派发现金红利48,038,814.42元(含税)。该议案尚需提请公司股东会审议。...

    2026/04/18
  • 五年级上册数学/五年级上册数学知识点

    五年级上册数学/五年级上册数学知识点

    数学五年级上册人教版知识点归纳有哪15条?我知道的五年级上册数学知识点:小数乘小数知识点一:因数与积的小数位数的关系:因数中共有几位小数,积中就有几位小数。知识点二:小数乘法的一般计算方法:先按整数乘法算出积,再给积点上小数点乘得的积的小数位数不够要在积的前面用0补足,在点小数点。小数除以整数的计算方法:小数除以整数,按整数除法的方法去除,商的小数点要和被...

  • 最新洗钱案例2018/洗钱罪案例2019

    最新洗钱案例2018/洗钱罪案例2019

    【重磅】打击虚拟货币洗钱:中国破获比特币跨境洗钱案!!!中国成功破获一起利用比特币跨境洗钱的集资诈骗下游犯罪案件,犯罪嫌疑人陈某枝因洗钱罪被判处有期徒刑二年并处罚金20万元,该案成为我国打击虚拟货币洗钱的重要典型案例。北京警方破获的涉虚拟币跨境汇兑地下钱庄案是一起利用虚拟币交易实施非法资金转移的典型犯罪案件,涉案金额约8亿元,4名主要犯罪嫌疑人已被批准逮捕...

  • 【疫情几个高危地区,疫情高危省份】

    【疫情几个高危地区,疫情高危省份】

    全国疫情高危地区是哪些地方最新〖壹〗、全国疫情最新高危地区:西藏、天津、新疆、四川、武汉、哈尔滨、黑河市、德宏州、贵阳、毕节、中卫、吴忠、巴彦卜卓尔、呼和浩特等省市。〖贰〗、查询途径:通过百度App搜索【疫情风险等级查询】,进入国家政务服务平台或国务院客户端提供的查询服务页面。该服务由官方权威发布,数据实时更新,可确保信息准确性。操作步骤:进入查询页面:在...

  • 爸爸去哪儿第三期完整版/爸爸去哪儿 第3期

    爸爸去哪儿第三期完整版/爸爸去哪儿 第3期

    爸爸去哪儿第三季诺一带妹妹来哪集〖壹〗、《爸爸去哪儿》作为现象级亲子真人秀,其第三季与第四季均选取新疆吐鲁番作为重要拍摄地,两季的录制与播出时间存在明显差异。第三季吐鲁番站第三季的吐鲁番行程为第四站拍摄地,于2015年8月完成录制。根据节目安排,该站内容于2015年8月21日正式播出,其中第7集聚焦吐鲁番青蛙巷的亲子互动。〖贰〗、第3季第5集。《爸爸去哪...

  • 今日油菜籽费用6(今日油菜籽最新费用较昨日涨跌)

    今日油菜籽费用6(今日油菜籽最新费用较昨日涨跌)

    无毒无病清油油菜油多少钱元一公斤〖壹〗、清油主要来源于油菜籽,这是一种全球广泛种植的油料作物。因此,清油产量较大,费用相对亲民,成为厨房中常见的食用油之一。除了用于烹饪和炸制食品外,清油还适用于烘焙和制作甜点。在烘焙中,清油可以替代黄油等动物性脂肪,为蛋糕、饼干等美食提供独特的口感和营养价值。〖贰〗、菜籽油与山茶花油,这两种食用油在烹饪与健康方面各有特色。...

返回顶部