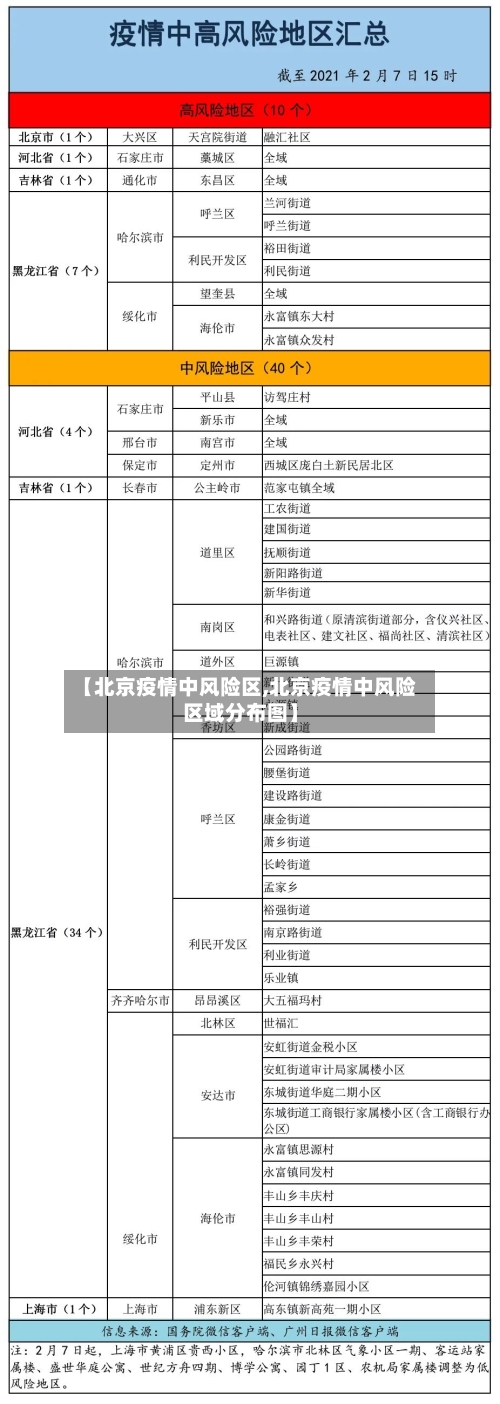
【北京疫情中风险区,北京疫情中风险区域分布图】

北京中风险地区是什么意思

北京朝阳区是低风险地区 。但是位于朝阳区六里屯街道八里庄北里东社区、朝阳区小红门乡肖村是中风险地区。最新疫情高中低风险等级区域的划分标准是什么 什么是高中低风险地区 高风险区域:指的是累计新冠病例超过了50例,同时14天内是有聚集性疫情发生。

【北京疫情中风险区,北京疫情中风险区域分布图】-第1张图片

中风险:14天内有新增确诊病例 ,累计确诊病例不超过50例,或累计确诊病例超过50例,14天内未发生聚集性疫情;高风险:累计病例超过50例 ,14天内有聚集性疫情发生 。

【北京疫情中风险区,北京疫情中风险区域分布图】-第2张图片

北京中风险地区是指该地区实施外防输入 、内防扩散的策略,尽快有序恢复正常的生产生活秩序,组织人员有序返岗 ,指导用工企业严格执行消毒、通风、测温等要求 ,降低人员密度 、减少人员聚集、加强人员防护,做到疫情防控与企业复工复产同步推进。

【北京疫情中风险区,北京疫情中风险区域分布图】-第3张图片

高风险地区是指本行政区域内累计确诊病例超过50例,14天内有聚集性疫情发生。中风险地区:是指本行政区域内14天内有新增确诊病例 ,累计确诊病例不超过50例;或累计确诊病例超过50例,14天内未发生聚集性疫情 。低风险地区:指本行政区域内无确诊病例,或连续14天无新增确诊病例 。

丰台区现高风险地区,机构防护不容疏忽!

〖壹〗、截至6月14日15时 ,丰台区花乡地区为全国唯一高风险地区,机构防护需严格落实以下措施:当前疫情风险背景高风险地区:丰台区花乡地区因新发地市场聚集性疫情被列为全国唯一高风险地区,新增确诊病例均与新发地市场相关。中风险地区:北京市西城区 、丰台区 、房山区、大兴区共8个街乡为中风险地区 ,需加强防控。

〖贰〗、无症状感染者2:现住丰台区郑王坟141号院,工作于西南郊冷库,1月21日风险管控核酸检测阳性 。无症状感染者3:现住丰台区南庭新苑小区 ,1月20日作为密切接触者隔离,1月21日核酸检测阳性。风险地区调整高风险地区:丰台区玉泉营街道万柳园小区(近14天累计报告8例本土确诊病例)。

〖叁〗 、截至2022年1月25日,北京丰台区存在中高风险地区 ,具体情况如下:高风险地区:丰台区玉泉营街道万柳园小区 。

〖肆〗、北京丰台区属于中高风险等级。北京丰台区高风险地区:新村街道、花乡(地区)乡。北京丰台区中风险地区:丰台街道 、南苑街道、长辛店街道、卢沟桥街道 、大红门街道、右安门街道、马家堡街道 、长辛店镇、南苑(地区)乡、卢沟桥(地区)乡 、西罗园街道 。

北京高风险区+〖壹〗、中风险区+7,新增病例+22!100吨鸡蛋已投放!

〖壹〗、截至4月26日 ,北京市新增本土新冠肺炎病毒感染者22例,新增1个高风险地区和7个中风险地区,并投放100吨政府鸡蛋储备 ,商超日备货量达平常5倍以上。北京新增本土病例22例,现有两条独立传播链条4月25日16时至26日16时,北京市新增本土新冠肺炎病毒感染者22例 ,其中确诊病例21例 、无症状感染者1例。

〖贰〗、0月19日0时至15时,北京新增本土新冠肺炎病毒感染者12例,均为隔离观察人员 ,分布在朝阳区、西城区和海淀区这3个区 。 具体分布及病例情况如下:朝阳区:6例,均为隔离观察人员,轻型5例 、无症状感染者1例。西城区:3例 ,均为隔离观察人员,轻型2例、无症状感染者1例。

〖叁〗、北京没有高风险地区,截止2022年3月30日只有朝阳区六里屯街道八里庄北里东社区是中风险区 ,其它区还是低风险地区 。3月30日零时 ,国务院客户端小程序疫情风险等级查询显示,北京朝阳区小红门乡肖村已经由中风险区调整为低风险区 。

〖肆〗 、河北省:1个 廊坊市永清县海森威工业小区 内蒙古自治区:1个 锡林郭勒盟二连浩特市南苑社区 根据当前疫情实际情况和发展态势,综合考虑新增和累计确诊病例数等因素 ,以县市区为单位,划分为低风险区、中风险区、高风险区。

北京有中高风险地区吗

〖壹〗 、北京中高风险区外来人员不得进入小区,且严格出京管理并不等同于封城。具体说明如下:小区管理措施恢复小区闸口设置:北京恢复所有小区闸口设置 ,在出入口严格执行测温、查证、登记措施,以此加强小区的疫情防控管理 。

〖贰〗 、总结:朝阳区被列为高风险地区后,通过严格落实防疫措施 、有序推进复工复产复课、完善社区管理 ,最大限度减少了对居民生活的影响。政府、专家和社区的协同努力,既保障了疫情防控的科学精准,也推动了经济社会秩序的逐步恢复。

〖叁〗 、国务院客户端小程序疫情风险等级查询服务显示 ,截至6月22日17时,北京已有4个高风险地区,涉及丰台区花乡(地区)乡、丰台区新村街道、大兴区西红门(地区)镇和大兴区黄村(地区)镇 。这4个地区与新发地农产品批发市场距离较近 ,其中花乡(地区)乡为新发地批发市场所在地区。

〖肆〗 、关注 展开全部 北京市无中高风险地区。通过查询相关公开信息显示 ,截至2023年1月9日,近来,北京市无新增中高风险地区 ,全市均为低风险地区 。风险区域解除,县、市、区全域实施常态化防控措施。

〖伍〗 、北京没有全面禁止出京,但风险区域人员原则上不出京。特别是近〖Fourteen〗、日通报确诊病例的街道人员 ,不能出京 。丰台区、大兴区等部分区域人员原则上禁止离京。如需出京,需按照相关原则提供核酸检测阴性证明等文件。

北京月坛街道疫情风险等级升为中风险是真的吗?

北京月坛街道疫情风险等级升为中风险是真的 。6月11日,北京市西城区确诊1例病例 。该病例家住西城区月坛街道西便门东大街。

北京市17个街道由中风险降为低风险 ,1个街道由高风险降为中风险。具体调整情况如下:6月26日:西城区月坛街道由中风险降为低风险 。6月28日:西城区金融街街道 、丰台区太平桥街道由中风险降为低风险。6月29日:海淀区永定路街道由高风险降为中风险。

停课背景与原因疫情风险升级:北京市西城区月坛街道和金融街街道被确定为“中风险地区”,根据教育部“未达到低风险不得开学 ”的要求,西城区委区政府决定采取停课措施 。防控形势严峻:当前疫情防控形势需要减少人员聚集 ,降低交叉感染风险,确保师生健康安全。

月14日上午,北京市第115场新冠肺炎疫情防控工作新闻发布会通报 ,13日新增确诊病例36例 ,其中30例在丰台。丰台区花乡地区疫情风险等级升级为高风险地区 。

020年6月13日下午,北京市有4个地区被列为了中风险地区,包括西城区月坛街道、房山区长阳镇、丰台区西罗园街道以及花乡地区。这些地区按照中风险地区的防控要求 ,严格执行了各项防疫措施,以确保居民的健康与安全。

4月25日起北京5地升级中风险地区(在朝阳房山)

自4月25日起,北京市将朝阳区垡头街道垡头西里社区 、三间房乡艺水芳园社区 、南磨房乡南新园社区、十八里店乡周家庄中路19号院和房山区窦店镇于庄村这5个地区升级为中风险地区 。信息来源:4月25日北京市新型冠状病毒肺炎疫情防控工作第314场新闻发布会。具体升级地区及病例情况:朝阳区垡头街道垡头西里社区:近14天累计报告5例本土确诊病例。

月29日起 ,北京市朝阳区潘家园街道松榆西里社区由中风险地区升级为高风险地区,房山区琉璃河镇兴礼村由低风险地区升级为中风险地区 。信息来源:4月29日北京市新型冠状病毒肺炎疫情防控工作第319场新闻发布会 。朝阳区潘家园街道松榆西里社区调整情况:调整前风险等级:中风险地区。

房山区窦店镇于庄村也因14天内累计报告2例本土确诊病例被化为中风险地区。而朝阳区潘家园街道松榆里社区是北京市近来唯一一个高风险地区 。

相关推荐

  • 豆粕期权行情收看/豆粕期权上市时间

    豆粕期权行情收看/豆粕期权上市时间

    什么是期权?哪里可以开期权账户?〖壹〗、期权是指期权的买方有权在约定的期限内,按照事先约定的费用,买入或卖出一定数量标的物的权利,本质上是一份权利合约,交易的就是这种合约。期权合约要素买方与卖方:以老王和加工厂的例子来说,老王是期权的买方,拥有权利;加工厂是期权的卖方,负有履约义务。〖贰〗、期权定义期权是一种赋予持有人在特定日期或之前,以固定费用购进或售...

  • 【今日零号锌费用查询,今日0号锌锭费用是多少】

    【今日零号锌费用查询,今日0号锌锭费用是多少】

    锌锭含量为99.9%的是几号锌0号锌。锌含量不小于9995%;用于制造高级合金及特殊用途。一号锌。锌含量不小于999%;主要用于高级氧化锌、医药与化学试剂、电镀锌、压铸零件。二号锌。锌含量不小于995%;主要用于制锌合金、电池锌片及压铸零件。三号锌。锌含量不小于990%;主要用于锌板、热镀锌及铜合金。四号锌。0号锌锌含量:不小于9995%。主要杂质:...

  • 铝碇费用未来走势(铝碇费用未来走势预测)

    铝碇费用未来走势(铝碇费用未来走势预测)

    2025年12月份铝锭费用走势025年12月铝锭费用整体呈现上涨态势,月末华东市场均价达224733元/吨,月内上涨37%,并多次刷新年内高点。费用上涨核心原因供应刚性约束:国内电解铝产能天花板(4500万吨)未松动,12月运行产能约4410万吨,利用率超97%,新增项目多在2026年投产,短期无增量。025年12月铝价整体呈现高位震荡偏强的走势,月度涨...

  • 【美棉花期货行情实时,美棉花期货历史走势图】

    【美棉花期货行情实时,美棉花期货历史走势图】

    深度调查|内外棉走势背离的真相〖壹〗、近期美棉与郑棉走势背离,主要因美棉受出口形势好、天气担忧、补涨需求及油价上涨支撑而走强,而国内棉市因疫情冲击消费、高价抑制需求、销售进度缓慢及库存压力等因素表现疲软,导致内外棉供需基本面差异显著,进而形成走势分化。美国棉花期货在哪里看行情走势美国棉花期货的行情走势可以在多个专业的财经网站或期货交易平台上查看。首先,新...

  • 乙二醇季节走势/乙二醇近年费用走势

    乙二醇季节走势/乙二醇近年费用走势

    原油跌乙二醇跌吗〖壹〗、综上所述,原油费用下跌时,乙二醇费用通常也会随之下降,这主要是由于成本传导机制和市场供求关系变化共同作用的结果。〖贰〗、原油下跌通常会带动乙二醇费用下跌,但需结合供需等因素综合判断,当前(2025年12月)乙二醇期价整体呈低位震荡趋势原油与乙二醇的关联逻辑成本端传导:乙二醇(MEG)主要通过原油路线生产(占比约60%),原油费用下...

  • 【今日废铜报价是多少,今天废铜报价】

    【今日废铜报价是多少,今天废铜报价】

    收废品各种铜的费用〖壹〗、024年废铜回收费用受品类、地区、市场行情影响波动较大,主流费用区间大致在18元/斤到80元/斤之间,具体成交费用请以当地回收商的实际报价为准。〖贰〗、相当于32-34元每斤。光亮纯铜线:回收价86-91元/公斤,相当于43-45元每斤。空调拆机铜管:回收价82-88元/公斤,相当于41-44元每斤。黄铜件(水龙头/阀门):...

  • 西宁市疫情管控地区查询(西宁市疫情管控地区查询最新)

    西宁市疫情管控地区查询(西宁市疫情管控地区查询最新)

    青海省西宁市有疫情吗青海省西宁市新增1例省外输入猴痘确诊病例,该病例为外省猴痘病例密切接触者,经检测复核后确诊,近来在定点医院隔离治疗,情况稳定,密切接触者均已落实隔离医学观察。累计确诊病例与治愈情况:青海省累计报告确诊病例18例,其中西宁市15例、海北州3例。截至3月6日24时,所有确诊病例均已治愈出院,治愈率达100%。这一成果得益于及时有效的医疗救治...

  • 金属钴费用行情app/钴金属费用金投网

    金属钴费用行情app/钴金属费用金投网

    广州期货金属钴费用行情〖壹〗、截至2025年12月23日16时40分,广州期货金属钴(以广东南储1#电解钴国内现货为借鉴)均价为423,000元/吨,费用区间在419,000元/吨至427,000元/吨之间。近期市场情况显示,钴价整体呈高位震荡态势。世界市场报价持稳,国内生产成本未出现明显变动。〖贰〗、截至2024年7月,钴、铬、镍的一斤市场费用如下:钴...

  • 伊朗称霍尔木兹海峡现对商船全面开放

    伊朗称霍尔木兹海峡现对商船全面开放

      伊朗宣布,霍尔木兹海峡现已对商业航运“完全开放”,这标志着结束与美国和以色列战争的进程迈出重要一步。战争已推动能源价格大涨。  伊朗外长阿巴斯·阿拉格齐在X平台表示:“按照黎巴嫩停火安排,霍尔木兹海峡现宣布在停火剩余期间对所有商业船只通行全面开放。”他说,船只可按照伊朗当局“已经公布的协调路线”航行。  美国总统唐纳德·特朗普周四晚间宣布,黎巴嫩和以...

    2026/04/17
  • 今日湖北最新花生费用/湖北花生多少钱一斤

    今日湖北最新花生费用/湖北花生多少钱一斤

    带皮生花生多少钱一斤?〖壹〗、带皮生花生煮15分钟左右即熟;如果是煮带壳新鲜花生,需冷水下锅煮15分钟即熟。因为新鲜花生的壳比较坚硬,热水下锅只会让花生壳更硬,温度难以进入内部煮到花生肉,所以需要冷水下锅;如果是煮去壳新鲜花生米,冷水下锅煮12分钟,热水下锅煮10分钟即熟。〖贰〗、带皮生花生要煮得好吃,可以按照以下步骤进行:准备原料:干花生1000克盐50...

返回顶部