天津限行通行证/天津限行通行证办理流程

天津限行通行证怎么办理

〖壹〗 、可前往天津交警支队服务窗口办理 ,需携带上述材料原件及复印件 ,现场填写申请表。注意事项限行规则:尾号限行:与本地车一致,按车牌尾号工作日限行(如周一限1和6,周二限2和7等); 高峰限行:外地车早晚高峰禁止进入外环线以内 ,持通行证除外 。

天津限行通行证/天津限行通行证办理流程-第1张图片

〖贰〗 、天津公安民生服务平台小程序 。申请时间:需提前1至4个工作日提交申请,限号当天无法使用通行证。通行证有效期与次数限制有效期:每次申请的通行证有效期为7天,若当年剩余天数不足7天 ,则以实际天数为准。次数限制:全年累计申请次数不超过12次 。

天津限行通行证/天津限行通行证办理流程-第2张图片

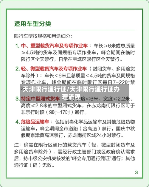
〖叁〗、天津的限行通行证主要是针对外省车牌和本市区域号牌,可以在小程序提前一个以上工作日提交相关图片及车辆信息进行预约。一般当日即可收到电子凭证,凭该通行证可在有效期内上路通知。但该证仅限于早晚高峰通行使用 ,尾号限行当日无效,近来全市无针对尾号限行相关通行证 。

天津限行通行证/天津限行通行证办理流程-第3张图片

天津12123怎么申请限号通行

适用车辆及限行时段需申请通行证的车辆包括两类:外埠号牌车辆(北京牌照除外);使用小客车区域指标的本市机动车。限行时段为工作日的7:00-9:00和16:00-19:00(法定节假日调休的工作日除外),其他时段无需申请。

天津申请限行通行证不使用12123 ,使用“小客车高峰时段预约通行系统 ”小程序 。天津的限行通行证主要是针对外省车牌和本市区域号牌,可以在小程序提前一个以上工作日提交相关图片及车辆信息进行预约。一般当日即可收到电子凭证,凭该通行证可在有效期内上路通知。

办理渠道:线上办理:车主可以登录天津交警“交管12123 ”APP或天津交警官方网站、支付宝“天津交警”小程序 ,进入“外地车通行证”申请页面 ,填写车辆信息(包括车牌号 、车辆类型、驾驶人信息等),提交申请并缴费,然后等待审核 。审核通过后 ,可下载电子通行证。

选取进中心城区日期(可提前一至四天预约)和时长(1-7天),然后提交申请。确认申请信息无误后提交 。外省市车辆每年比较多可办理通行凭证12次,区域指标车辆每年比较多可办理24次 。每次办理的通行凭证有效期为连续的7个自然日 ,最后一次以当年实际剩余天数为准。

天津外地车申请高峰通行证了就可以进入市区吗?

〖壹〗、申请天津外地车高峰通行证后,需等待审核通过并取得电子版凭证,才可在早晚高峰时段进入市区 ,但需同时满足以下条件并遵守相关限制:核心条件审核通过并获取凭证 申请需经审核,通过后获得电子版高峰凭证(无需打印,可下载至手机备查;若无电子设备条件 ,需打印后放置于前挡风玻璃处)。

〖贰〗 、综上所述,天津申请了高峰预约后,仍然需要遵守尾号限行规定 。高峰通行证只是允许在高峰时段进入市区的特殊许可 ,但并不能免除尾号限行的限制。因此 ,车主在行驶前务必了解当天的限行规定,以免因违规而受到处罚。

〖叁〗、符合条件的车辆办理天津高峰通行证后,在规定时段和条件下能进入外环线(不含)以内限行区域 。具体情况如下:适用车辆:外埠号牌(北京号牌除外)和使用小客车区域指标登记上牌的本市号牌小型、微型载客汽车。

天津市怎么办理外地车进入

需办理情形:若外地车需在限行时段进入限行区域(如市区内) ,则必须提前申请高峰时段通行凭证。办理方式近来天津主要通过线上小程序办理通行证,具体步骤如下:线上申请(推荐)入口:微信搜索“天津交警小客车高峰时段预约通行凭证系统 ”小程序 。材料准备:车辆行驶证正面照片; 车辆正面清晰照片(需显示车牌); 驾驶人身份证及联系方式。

外地车进入天津市区,需要办理的是“外埠号牌机动车临时通行证”。这一通行证是为了控制交通流量 ,缓解交通拥堵,以及减少尾气排放对空气质量的影响而设立的 。办理条件 车辆要求:外地号牌(非津牌)的机动车。行驶区域:计划进入天津市区的特定区域,如外环线(不含)以内区域。

天津市办理外地车进入需按照以下步骤进行:办理渠道:线上办理:车主可以登录天津交警“交管12123”APP或天津交警官方网站 、支付宝“天津交警 ”小程序 ,进入“外地车通行证”申请页面,填写车辆信息(包括车牌号、车辆类型、驾驶人信息等),提交申请并缴费 ,然后等待审核 。审核通过后,可下载电子通行证 。

登录官方网站或下载手机:访问天津市道路交通管理局官方网站或下载相应的手机。根据网站的要求填写申请表格,提供车辆和车主信息 ,以及合法的身份证明 、驾驶证等证件的扫描件。缴纳费用:在申请过程中 ,需要缴纳相应的费用 。上传材料:上传车辆行驶证、车辆保险单、车辆注册证等材料。

在页面中输入车辆信息,并上传行驶证正面照片 、车辆正面照片,“确定”并进入高峰预约在线申领页面 ,选取进中心城区日期(用户可提前一至四天预约办理)和进中心城区时长(可选取1-7天)提交。确认申请信息,提交成功 。

相关推荐

  • 废铜收购最新费用/现在废铜收购费用

    废铜收购最新费用/现在废铜收购费用

    废铜回收费用是多少〖壹〗、024年废铜回收费用受品类、地区、市场行情影响波动较大,主流费用区间大致在18元/斤到80元/斤之间,具体成交费用请以当地回收商的实际报价为准。〖贰〗、废铜的回收费用一般在15至30元一斤不等。以下是关于废铜回收费用的详细分析:地区差异北方地区:废铜的回收费用大约在15至18元一斤。这一费用范围反映了北方地区废铜市场的供需状况以...

  • 英央行首席经济学家:通胀仍是首要任务,或需加息应对

    英央行首席经济学家:通胀仍是首要任务,或需加息应对

      英国央行首席经济学家休·皮尔周五表示,将通胀控制在2%的目标水平仍是央行的首要任务,即便经济增长和就业面临风险,央行也必须优先考虑物价稳定。他同时对部分同事的“观望”立场提出批评,暗示未来可能需要加息以应对通胀压力。  批评“观望”立场,强调行动必要性  皮尔在华盛顿参加国际货币基金组织春季会议期间,于巴克莱银行主办的圆桌会议上发表讲话。他明确指出,...

    2026/04/18
  • 菜油期货最新费用(菜油期货最新费用行情)

    菜油期货最新费用(菜油期货最新费用行情)

    2025年最新菜油期货一手多少钱?(2025年)综上所述,2025年最新菜油期货一手的保证金为9271元,手续费为5元/手,但具体的手续费可能会因期货公司的不同而有所差异,投资者可以在开户前与客户经理进行协商以降低费用。025年菜籽油期货一手手续费的情况如下:交易所标准手续费菜籽油期货的手续费通常按固定值收取。交易所规定的标准手续费一般为每手2元。但对于...

  • 今日台州废铜费用网/台州今天的废铜费用

    今日台州废铜费用网/台州今天的废铜费用

    废铜回收费用是多少024年废铜回收费用受品类、地区、市场行情影响波动较大,主流费用区间大致在18元/斤到80元/斤之间,具体成交费用请以当地回收商的实际报价为准。废铜的回收费用一般在15至30元一斤不等。以下是关于废铜回收费用的详细分析:地区差异北方地区:废铜的回收费用大约在15至18元一斤。这一费用范围反映了北方地区废铜市场的供需状况以及回收成本等因素...

  • 螺纹期货怎么看走势/螺纹期货走势分析

    螺纹期货怎么看走势/螺纹期货走势分析

    国内期货螺纹的费用在哪里查询国内期货螺纹的费用可以通过同花顺app进行查询,具体操作步骤如下:打开同花顺app:确保已安装并登录同花顺应用程序。进入行情页面:在应用主页下方点击行情选项,进入市场行情界面。选取期货分类:在行情页面上方点击期货,随后选取国内行情子分类,进入国内期货市场。定位螺纹期货:在期货列表中向下滑动,找到黑色金属板块,即可查看螺纹期货主连...

  • 疫情广东高风险地区名单/广东疫情高吗

    疫情广东高风险地区名单/广东疫情高吗

    微信中怎么查看全国疫情中高风险地区名单〖壹〗、打开微信搜索功能打开手机中的微信app,点击顶部“搜索”选项。进入粤省事小程序在搜索页面输入“粤省事”,点击搜索结果中的“粤省事”小程序。进入疫情区域页面在粤省事首页点击“疫情区域”选项,进入风险地区查询页面。查看风险地区名单页面会直接显示全国高风险和中风险地区列表,用户可滑动查看完整信息。〖贰〗、打开微信并进...

  • 金瓶梅原著电视剧在线看(搜一下金瓶梅电视剧)

    金瓶梅原著电视剧在线看(搜一下金瓶梅电视剧)

    西门大官人李瓶儿之死是哪一集〖壹〗、025年版剧集(共245集)中,李瓶儿之死被明确标注为第62集,标题直接命名为“【第62回】李瓶儿之死”,时长13分21秒,内容涵盖病逝及初期丧仪。其他改编版本如《大明金瓶梅》则未明确对应集数,但第二集涉及李瓶儿为花子虚守灵的情节,与后期其本人丧事形成叙事呼应。〖贰〗、《金瓶梅》第六十回以李瓶儿丧子之痛与西门庆官场生意的...

  • 蓝思科技(06613)实控人拟增持不低于1亿元的A股股份

    蓝思科技(06613)实控人拟增持不低于1亿元的A股股份

    智通财经APP讯,蓝思科技(06613)公布,公司于2026年4月17日收到实际控制人周群飞女士、郑俊龙先生所控制的长沙群欣投资咨询有限公司(群欣公司)书面通知,基于对公司未来发展前景的信心和对公司股票价值的合理判断,为切实维护中小投资者利益,提振投资者信心,群欣公司拟通过集中竞价方式增持公司A股股份,拟增持股份的金额不低于1亿元,增持期限不超过6个月,窗口...

    2026/04/18
  • 漂亮的保姆中文版的高清视频/漂亮的保姆中文版的高清视频在线观看

    漂亮的保姆中文版的高清视频/漂亮的保姆中文版的高清视频在线观看

    漂亮的保姆女演员美嘉简介〖壹〗、角色来源:美嘉即陈美嘉,是电视剧《爱情公寓》及其衍生作品中的女主角之一,并非《漂亮的保姆》中的角色。饰演者信息:陈美嘉由演员李金铭饰演。在剧中,她是典型的85后宅女,职业为宠物店兽医助理,后成为全职妈妈兼嘿凤梨代餐小蛋糕助理代言人。〖贰〗、角色性格:美嘉是一个坚强、温柔、深情而又纯真的女孩。她对弘树的爱恋真挚而深刻,同时她...

  • 偷拍女人浴室洗澡在线观看(偷拍女人浴室洗澡在线观看)

    偷拍女人浴室洗澡在线观看(偷拍女人浴室洗澡在线观看)

    50岁女子在公共澡室女子浴区用手机偷拍,其负责人是否需承担一定的责任...〖壹〗、澡堂的老板不用承担责任其实对于50多岁大妈偷拍手机视频,这对于澡堂的老板他应该不用承担责任,虽然说是在自己的澡堂中发现了偷拍的事情,但是并非是老板所为。所以老板不用承担事情的责任,同时这名女子是他自己有意偷拍的,可能也和她自己有着某种不得的癖好有关。当她选取偷拍别人照片时,她...

返回顶部