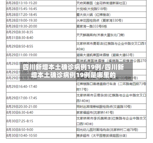
四川新增本土确诊病例19例/四川新增本土确诊病例19例是哪里的

国家卫健委:10日新增确诊病例25例,其中本土1例

〖壹〗、月10日0—24时 ,国家卫健委通报全国新增确诊病例25例,其中本土病例1例(福建莆田市),境外输入病例24例 。

四川新增本土确诊病例19例/四川新增本土确诊病例19例是哪里的-第1张图片

〖贰〗 、月15日0—24时 ,31个省(自治区、直辖市)和新疆生产建设兵团报告新增确诊病例11例,其中境外输入病例10例,本土病例1例(在云南);无新增死亡病例;无新增疑似病例。

四川新增本土确诊病例19例/四川新增本土确诊病例19例是哪里的-第2张图片

〖叁〗、0月13日0—24时 ,全国新增确诊病例21例,其中本土病例1例(在内蒙古锡林郭勒盟),境外输入病例20例。本土病例详情 新增本土确诊病例1例 ,位于内蒙古锡林郭勒盟 ,无新增死亡病例及疑似病例 。

四川新增本土确诊病例19例/四川新增本土确诊病例19例是哪里的-第3张图片

〖肆〗 、月5日0—24时,31个省(自治区、直辖市)和新疆生产建设兵团报告新增确诊病例4例,其中本土病例1例(在北京) ,境外输入病例3例(内蒙古1例,辽宁1例,陕西1例)。其他相关情况如下:治愈出院与密切接触者情况当日新增治愈出院病例2例。解除医学观察的密切接触者455人 。重症病例与前一日持平。

〖伍〗、月28日0—24时 ,国家卫健委公布新增确诊病例27例,其中本土病例15例,境外输入病例12例。 具体数据及分析如下:新增确诊病例分布境外输入病例:共12例 ,涉及7个省市 。上海4例,四川3例,天津 、内蒙古、福建、河南 、广东各1例 。本土病例:共15例 ,分布于2个省市。辽宁8例,北京7例。

〖陆〗 、月19日0—24时,全国新增确诊病例27例 ,其中本土病例23例(北京22例 ,河北1例),境外输入病例4例(广东3例,上海1例);无新增死亡病例 ,新增疑似病例4例均为北京本土病例 。新增确诊病例分布本土病例:北京报告22例,河北报告1例,均与本土疫情传播链相关。

成都新增1例,累计125例!累计确诊病例分布于这18个区(市)县→

截至2月10日24时 ,成都市新增新冠肺炎确诊病例1例,累计报告确诊病例124例,累计出院41人 ,死亡1人,现有确诊病例82例,1511例密切接触者正在接受医学观察。新增确诊病例情况患者为29岁女性 ,常住成都市天府新区,系2月6日确诊病例的家属 。1月27日出现咳嗽症状,2月5日隔离治疗 ,2月10日确诊。

月19日成都新增1例境外输入确诊病例 ,为55岁男性河南周口籍患者董某某,其详细轨迹及处置情况如下:患者基本信息与行程轨迹患者身份:董某某,男 ,55岁,河南周口人,长期在菲律宾工作。核酸检测史:2020年8月14日在菲律宾接受新冠病毒核酸检测 ,结果为阴性 。

累计出院:42人。死亡:1人。其余患者情况:88人(其中危重11人)均在定点医院隔离治疗,1365例密切接触者正在接受医学观察 。

月1日晚,成都市金牛区新增1例新冠肺炎本土确诊病例 ,系外地返蓉人员,具体情况如下:病例基本情况 性别年龄:男性,23岁。职业:企业产品技术支持人员。户籍地:广西 。在蓉居住地:金牛区顶峰水岸汇景小区 。

国家卫健委:4日新增确诊22例,本土3例

月4日0—24时 ,国家卫健委公布全国新增确诊病例22例,其中本土病例3例(均在云南),境外输入病例19例。具体数据及分析如下:新增确诊病例分布 境外输入:共19例 ,涉及上海(6例)、广东(5例)、云南(5例) 、四川(2例)、陕西(1例)。本土病例:3例 ,均出现在云南省 。其他情况:无新增死亡病例及疑似病例。

月3日0—24时,全国新增确诊病例21例,其中本土病例10例(均在云南) ,境外输入病例11例。具体数据及分析如下:新增确诊病例分布 境外输入:共11例,分布在上海(6例)、广东(2例) 、北京(1例)、天津(1例)、福建(1例) 。本土病例:10例,均集中在云南省。新增死亡病例:0例。

月16日0—24时 ,全国新增确诊病例223例,其中本土病例163例,境外输入病例60例 。

月19日0—24时 ,全国新增确诊病例27例,其中本土病例23例(北京22例,河北1例) ,境外输入病例4例(广东3例,上海1例);无新增死亡病例,新增疑似病例4例均为北京本土病例。新增确诊病例分布本土病例:北京报告22例 ,河北报告1例 ,均与本土疫情传播链相关。

月4日0—24时,国家卫健委通报新增本土确诊病例1173例,新增本土无症状感染者15239例 。具体分布如下:本土确诊病例分布吉林792例 ,其中长春市604例 、吉林市175例、白城市10例、白山市2例 、四平市1例。

月22日0—24时,31个省(自治区、直辖市)和新疆生产建设兵团报告新增确诊病例43例,其中境外输入病例15例 ,本土病例28例,无新增死亡病例。

2月26日0-24时四川新型冠状病毒肺炎最新通报情况

例为2月25日无症状感染者转确诊 。4例为2月25日自中国香港乘机抵蓉隔离人员,2月26日确诊 。新增治愈出院1例 ,无新增疑似病例和死亡病例。累计病例与治疗情况 截至2月26日24时,全省累计报告确诊病例1456例(境外输入834例),累计治愈出院1376例 ,死亡3例。近来在院隔离治疗77例,5376人尚在接受医学观察 。

月24日:居家未外出,18时转运至集中隔离点。其他疫情情况:2月27日0-24时 ,四川新增新型冠状病毒肺炎确诊病例3例(均为境外输入 ,为2月26日无症状感染者转确诊),无新增治愈出院病例,无新增疑似病例 ,无新增死亡病例。

例为2月22日无症状感染者转确诊;3例为成都市确诊病例的密切接触者,2月23日确诊 。境外输入3例(均在成都市)1例为2月22日无症状感染者转确诊;2例为2月22日自中国香港乘机抵蓉,隔离期间确诊。

成都1例:为2月20日一名未成年入境确诊病例的密切接触者 ,在集中隔离场所发现,为闭环管理人员,2月21日诊断为无症状感染者。此外 ,2月21日0 - 24时,四川新增治愈出院病例1例,无新增疑似病例 ,无新增死亡病例 。

相关推荐

  • 豆粕期权行情收看/豆粕期权上市时间

    豆粕期权行情收看/豆粕期权上市时间

    什么是期权?哪里可以开期权账户?〖壹〗、期权是指期权的买方有权在约定的期限内,按照事先约定的费用,买入或卖出一定数量标的物的权利,本质上是一份权利合约,交易的就是这种合约。期权合约要素买方与卖方:以老王和加工厂的例子来说,老王是期权的买方,拥有权利;加工厂是期权的卖方,负有履约义务。〖贰〗、期权定义期权是一种赋予持有人在特定日期或之前,以固定费用购进或售...

  • 【今日零号锌费用查询,今日0号锌锭费用是多少】

    【今日零号锌费用查询,今日0号锌锭费用是多少】

    锌锭含量为99.9%的是几号锌0号锌。锌含量不小于9995%;用于制造高级合金及特殊用途。一号锌。锌含量不小于999%;主要用于高级氧化锌、医药与化学试剂、电镀锌、压铸零件。二号锌。锌含量不小于995%;主要用于制锌合金、电池锌片及压铸零件。三号锌。锌含量不小于990%;主要用于锌板、热镀锌及铜合金。四号锌。0号锌锌含量:不小于9995%。主要杂质:...

  • 铝碇费用未来走势(铝碇费用未来走势预测)

    铝碇费用未来走势(铝碇费用未来走势预测)

    2025年12月份铝锭费用走势025年12月铝锭费用整体呈现上涨态势,月末华东市场均价达224733元/吨,月内上涨37%,并多次刷新年内高点。费用上涨核心原因供应刚性约束:国内电解铝产能天花板(4500万吨)未松动,12月运行产能约4410万吨,利用率超97%,新增项目多在2026年投产,短期无增量。025年12月铝价整体呈现高位震荡偏强的走势,月度涨...

  • 【美棉花期货行情实时,美棉花期货历史走势图】

    【美棉花期货行情实时,美棉花期货历史走势图】

    深度调查|内外棉走势背离的真相〖壹〗、近期美棉与郑棉走势背离,主要因美棉受出口形势好、天气担忧、补涨需求及油价上涨支撑而走强,而国内棉市因疫情冲击消费、高价抑制需求、销售进度缓慢及库存压力等因素表现疲软,导致内外棉供需基本面差异显著,进而形成走势分化。美国棉花期货在哪里看行情走势美国棉花期货的行情走势可以在多个专业的财经网站或期货交易平台上查看。首先,新...

  • 乙二醇季节走势/乙二醇近年费用走势

    乙二醇季节走势/乙二醇近年费用走势

    原油跌乙二醇跌吗〖壹〗、综上所述,原油费用下跌时,乙二醇费用通常也会随之下降,这主要是由于成本传导机制和市场供求关系变化共同作用的结果。〖贰〗、原油下跌通常会带动乙二醇费用下跌,但需结合供需等因素综合判断,当前(2025年12月)乙二醇期价整体呈低位震荡趋势原油与乙二醇的关联逻辑成本端传导:乙二醇(MEG)主要通过原油路线生产(占比约60%),原油费用下...

  • 【今日废铜报价是多少,今天废铜报价】

    【今日废铜报价是多少,今天废铜报价】

    收废品各种铜的费用〖壹〗、024年废铜回收费用受品类、地区、市场行情影响波动较大,主流费用区间大致在18元/斤到80元/斤之间,具体成交费用请以当地回收商的实际报价为准。〖贰〗、相当于32-34元每斤。光亮纯铜线:回收价86-91元/公斤,相当于43-45元每斤。空调拆机铜管:回收价82-88元/公斤,相当于41-44元每斤。黄铜件(水龙头/阀门):...

  • 西宁市疫情管控地区查询(西宁市疫情管控地区查询最新)

    西宁市疫情管控地区查询(西宁市疫情管控地区查询最新)

    青海省西宁市有疫情吗青海省西宁市新增1例省外输入猴痘确诊病例,该病例为外省猴痘病例密切接触者,经检测复核后确诊,近来在定点医院隔离治疗,情况稳定,密切接触者均已落实隔离医学观察。累计确诊病例与治愈情况:青海省累计报告确诊病例18例,其中西宁市15例、海北州3例。截至3月6日24时,所有确诊病例均已治愈出院,治愈率达100%。这一成果得益于及时有效的医疗救治...

  • 金属钴费用行情app/钴金属费用金投网

    金属钴费用行情app/钴金属费用金投网

    广州期货金属钴费用行情〖壹〗、截至2025年12月23日16时40分,广州期货金属钴(以广东南储1#电解钴国内现货为借鉴)均价为423,000元/吨,费用区间在419,000元/吨至427,000元/吨之间。近期市场情况显示,钴价整体呈高位震荡态势。世界市场报价持稳,国内生产成本未出现明显变动。〖贰〗、截至2024年7月,钴、铬、镍的一斤市场费用如下:钴...

  • 伊朗称霍尔木兹海峡现对商船全面开放

    伊朗称霍尔木兹海峡现对商船全面开放

      伊朗宣布,霍尔木兹海峡现已对商业航运“完全开放”,这标志着结束与美国和以色列战争的进程迈出重要一步。战争已推动能源价格大涨。  伊朗外长阿巴斯·阿拉格齐在X平台表示:“按照黎巴嫩停火安排,霍尔木兹海峡现宣布在停火剩余期间对所有商业船只通行全面开放。”他说,船只可按照伊朗当局“已经公布的协调路线”航行。  美国总统唐纳德·特朗普周四晚间宣布,黎巴嫩和以...

    2026/04/17
  • 今日湖北最新花生费用/湖北花生多少钱一斤

    今日湖北最新花生费用/湖北花生多少钱一斤

    带皮生花生多少钱一斤?〖壹〗、带皮生花生煮15分钟左右即熟;如果是煮带壳新鲜花生,需冷水下锅煮15分钟即熟。因为新鲜花生的壳比较坚硬,热水下锅只会让花生壳更硬,温度难以进入内部煮到花生肉,所以需要冷水下锅;如果是煮去壳新鲜花生米,冷水下锅煮12分钟,热水下锅煮10分钟即熟。〖贰〗、带皮生花生要煮得好吃,可以按照以下步骤进行:准备原料:干花生1000克盐50...

返回顶部