元旦高速免费时间2024免费几天(2022年元旦高速公路免费吗?)

在高速免费吗

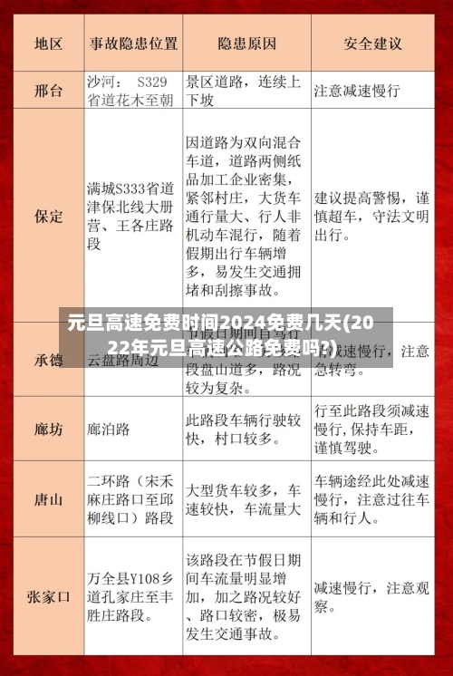
那么无需下高速再上,可直接通行。这种情况下 ,车辆享受全程免费政策,不会产生任何高速通行费用 。例如,在春节、国庆等法定节假日规定的免费通行期间 ,车主从免费开始时刻进入高速,在免费结束时刻前驶出高速,全程无需缴费。

元旦高速免费时间2024免费几天(2022年元旦高速公路免费吗?)-第1张图片

高速是否免费取决于具体的节假日 ,并非所有时段都免费。根据国务院发布的通知,收费公路免费通行时间有明确规定,以下为详细说明:免费通行的时间范围收费公路免费通行时间为春节、清明节 、劳动节、国庆节四个国家法定节假日 。

元旦高速免费时间2024免费几天(2022年元旦高速公路免费吗?)-第2张图片

026年网约车在高速免费时间段内仍不享受免费政策。具体原因如下:高速免费政策的核心条件根据现行规定 ,高速免费政策明确针对7座及以下非营运小型客车。其中,“非营运”是关键限定条件,即车辆需为私人自用性质 ,未参与商业运营活动 。这一条件直接排除了以盈利为目的的营运车辆 ,包括网约车、出租车等。

元旦高速免费时间2024免费几天(2022年元旦高速公路免费吗?)-第3张图片

025年高速在特定节假日对7座及以下小型客车免费通行,但并非全年所有时段均免费。具体免费政策及规则如下:免费通行的时间范围根据政策,2025年高速免费通行仅限于春节 、清明节、劳动节、国庆节四个国家法定节假日及连休日期间 。

高速路今年什么时候开始免费

〖壹〗 、国庆节、中秋节:10月1日(周三)00∶00至10月8日(周三)24∶00 ,共8天。免费时段以节假日首日00∶00为起点,最后一日24∶00为终点。例如,春节免费通行从1月28日0时开始 ,至2月4日24时结束,车辆在此期间驶离高速公路出口收费车道即可免缴通行费 。

〖贰〗、国庆节:10月1日00:00至10月8日24:00,共8天 。这些免费通行的时间范围涵盖了春节 、清明节、劳动节、国庆节四个国家法定节假日 ,以及当年国务院办公厅文件确定的上述法定节假日连休日。免费时段从节假日第一天00:00开始,节假日最后一天24:00结束。

〖叁〗 、026年清明节高速免费通行从4月4日0时正式开始 核心通行时间免费时段为2026年4月4日0时起至4月6日24时止,共计3天 ,以车辆实际驶离高速公路出口的时间为准(即入口时间不影响,仅看出口是否在免费时段内) 。

确定免费!持续9天!这笔钱也不用交了

〖壹〗 、024年春节期间,小型客车在2月9日(除夕)零点至2月17日(正月初八)24点可免费通行高速公路 ,共计9天;同时 ,购置日期在2024年1月1日至2025年12月31日期间的新能源汽车免征车辆购置税(每辆新能源乘用车免税额不超过3万元),相关费用无需缴纳。

〖贰〗、例如重庆2019年6月30日以后参保缴费的,不仅需要等待90天 ,还需自行承担财政补助部分。在这等待期内,若发生医疗费用,无法通过医保报销 。不同地区缴费标准及特殊情况缴费标准差异:各地居民医保缴费标准不同 ,不同人群的缴费标准也有高有低。

〖叁〗、事实上,这些费用是不合理的,购房者应注意 ,如果开发商胡乱收取办理房产证的费用,应坚决拒绝,避免白白送钱。不用再交“配套开口费”在过去 ,开通天然气 、暖气、水电等配套设施需要缴纳“开口费 ” 。然而,随着房地产市场的发展,这些配套设施的费用已经纳入开发成本 ,并直接均摊到房价中。

〖肆〗、估计他会安排这笔钱用在培养孩子身上 ,让孩子好好读书,赢在起点上。

〖伍〗 、保费豁免是指在保险合同规定的缴费期内,当投保人或被保人遇到某些特定风险 ,如身故、轻症、重疾,以后的保费就不用再交了,但是继续享受着保障 。保费豁免一般分为两种 ,分别是被保人豁免和投保人豁免。看图片能直观了解它们的区别:被保人豁免一般是产品自带的,投保人豁免是需要额外支付保费附加的。

〖陆〗 、由于不清楚你说的“这笔钱”具体指什么,以下为你介绍天津高温津贴和高龄津贴标准 。高温津贴方面:发放时间为2025年6月至9月(共4个月) 。计算标准是按日计发 ,为上年度全市职工日平均工资的12%(四舍五入到元)。

2024年什么时候开始高速免费

〖壹〗、春节免费时段 2024年、2026年:从除夕0点开始至正月初八24点结束,共9天。2025年:从1月28日至2月4日,共8天 。春节是全年免费通行时间最长的节假日 ,覆盖了返乡和返程高峰期。 清明节免费时段 每年固定为4月4日至4月6日,共3天。清明节免费时间较短,但通常与周末连休 ,方便短途出行 。

〖贰〗 、申嘉湖高速(S32)将在2024年5月1日起免费。申嘉湖高速(S32)是从浙沪交界到浦东机场的一条上海南部重要高速 ,对南汇地区的居民来说,这是一条关键的进出通道。关于申嘉湖高速何时免费的问题,根据市交通委的明确回复 ,申嘉湖高速的收费期限将于2024年4月30日结束 。

〖叁〗、像2024年清明节,4月5日00:00至4月7日24:00高速公路对符合条件车辆免费。劳动节:免费时间是从劳动节当天00:00起,至劳动节假期最后一天24:00止 ,共5天。2024年五一劳动节,5月1日00:00至5月5日24:00免费 。

〖肆〗、024年免费时段为2月9日(除夕)零时至2月17日(正月初八)24时,共9天。这意味着从除夕当天开始 ,一直到正月初八晚上24点,高速都处于免费通行状态。所以2024年过年高速从除夕开始,到正月初八不收费 ,初九开始恢复收费 。

相关推荐

  • 乙二醇季节走势/乙二醇近年费用走势

    乙二醇季节走势/乙二醇近年费用走势

    原油跌乙二醇跌吗〖壹〗、综上所述,原油费用下跌时,乙二醇费用通常也会随之下降,这主要是由于成本传导机制和市场供求关系变化共同作用的结果。〖贰〗、原油下跌通常会带动乙二醇费用下跌,但需结合供需等因素综合判断,当前(2025年12月)乙二醇期价整体呈低位震荡趋势原油与乙二醇的关联逻辑成本端传导:乙二醇(MEG)主要通过原油路线生产(占比约60%),原油费用下...

  • 【今日废铜报价是多少,今天废铜报价】

    【今日废铜报价是多少,今天废铜报价】

    收废品各种铜的费用〖壹〗、024年废铜回收费用受品类、地区、市场行情影响波动较大,主流费用区间大致在18元/斤到80元/斤之间,具体成交费用请以当地回收商的实际报价为准。〖贰〗、相当于32-34元每斤。光亮纯铜线:回收价86-91元/公斤,相当于43-45元每斤。空调拆机铜管:回收价82-88元/公斤,相当于41-44元每斤。黄铜件(水龙头/阀门):...

  • 西宁市疫情管控地区查询(西宁市疫情管控地区查询最新)

    西宁市疫情管控地区查询(西宁市疫情管控地区查询最新)

    青海省西宁市有疫情吗青海省西宁市新增1例省外输入猴痘确诊病例,该病例为外省猴痘病例密切接触者,经检测复核后确诊,近来在定点医院隔离治疗,情况稳定,密切接触者均已落实隔离医学观察。累计确诊病例与治愈情况:青海省累计报告确诊病例18例,其中西宁市15例、海北州3例。截至3月6日24时,所有确诊病例均已治愈出院,治愈率达100%。这一成果得益于及时有效的医疗救治...

  • 金属钴费用行情app/钴金属费用金投网

    金属钴费用行情app/钴金属费用金投网

    广州期货金属钴费用行情〖壹〗、截至2025年12月23日16时40分,广州期货金属钴(以广东南储1#电解钴国内现货为借鉴)均价为423,000元/吨,费用区间在419,000元/吨至427,000元/吨之间。近期市场情况显示,钴价整体呈高位震荡态势。世界市场报价持稳,国内生产成本未出现明显变动。〖贰〗、截至2024年7月,钴、铬、镍的一斤市场费用如下:钴...

  • 伊朗称霍尔木兹海峡现对商船全面开放

    伊朗称霍尔木兹海峡现对商船全面开放

      伊朗宣布,霍尔木兹海峡现已对商业航运“完全开放”,这标志着结束与美国和以色列战争的进程迈出重要一步。战争已推动能源价格大涨。  伊朗外长阿巴斯·阿拉格齐在X平台表示:“按照黎巴嫩停火安排,霍尔木兹海峡现宣布在停火剩余期间对所有商业船只通行全面开放。”他说,船只可按照伊朗当局“已经公布的协调路线”航行。  美国总统唐纳德·特朗普周四晚间宣布,黎巴嫩和以...

    2026/04/17
  • 今日湖北最新花生费用/湖北花生多少钱一斤

    今日湖北最新花生费用/湖北花生多少钱一斤

    带皮生花生多少钱一斤?〖壹〗、带皮生花生煮15分钟左右即熟;如果是煮带壳新鲜花生,需冷水下锅煮15分钟即熟。因为新鲜花生的壳比较坚硬,热水下锅只会让花生壳更硬,温度难以进入内部煮到花生肉,所以需要冷水下锅;如果是煮去壳新鲜花生米,冷水下锅煮12分钟,热水下锅煮10分钟即熟。〖贰〗、带皮生花生要煮得好吃,可以按照以下步骤进行:准备原料:干花生1000克盐50...

  • 期货套利行情监测/期货套利什么意思

    期货套利行情监测/期货套利什么意思

    期货什么叫套利?这种交易方式如何影响市场波动?期货套利是利用市场费用差异,通过同时买卖相关期货合约并在未来平仓或交割以获取价差收益的交易策略。这种交易方式通过捕捉不合理价差,对市场波动产生双向调节作用,具体分析如下:期货套利的类型与操作逻辑跨期套利定义:针对同一期货品种不同交割月份合约的价差进行交易。套利交易是利用不同市场或资产间的费用差异,通过同时买...

  • 福特召回至多139万辆F-150皮卡

    福特召回至多139万辆F-150皮卡

      内容概要  福特将召回至多139万辆F-150皮卡,原因是车辆存在意外降挡风险,可能引发车辆失控。  此次召回涉及部分2015至2017年款F-150车型,问题核心为变速器档位传感器与动力总成控制模块之间出现信号中断,进而导致变速器强制降入二挡。  经销商将为车辆升级动力总成控制模块软件。车主安全风险告知函预计于4月27...

    2026/04/17
  • 在落地玻璃窗前插(在落地玻璃窗前插动图)

    在落地玻璃窗前插(在落地玻璃窗前插动图)

    自建房阳光房玻璃窗直接到地还是地垒砌一层再安装玻璃〖壹〗、自建房阳光房玻璃窗设计可根据实际需求选取直接落地或垒砌台子。具体分析如下:直接落地玻璃窗的特点采光与空间效果:直接落地的玻璃窗能让阳光更充分地进入室内,采光效果极佳,可使室内空间显得更加通透大气,视野也更为开阔,能营造出一种与外界自然环境紧密相连的舒适感,适合追求高品质居住体验和开阔视野的用户。男友...

  • 安徽肥西石银村镇银行被罚24.8万元:未按规定开展客户尽职调查等

    安徽肥西石银村镇银行被罚24.8万元:未按规定开展客户尽职调查等

      4月17日金融一线消息,中国人民银行巢湖分行行政处罚决定信息公示表显示,安徽肥西石银村镇银行因违反金融统计相关规定;未按规定开展客户尽职调查;未按规定调整客户洗钱风险等级;未按规定报告可疑交易,被中国人民银行巢湖分行警告并处罚款24.8万元。张某明因违反账户管理规定,被警告并处罚款0.1万元。序号当事人名称(姓名、职务)行政处罚决定书文号违法行...

    2026/04/17
返回顶部