北京车进天津限行规定
限行时间段:工作日每天7时至9时和16时至19时,北京小型和微型载客汽车需遵守天津外环线(不含)以内道路的特定管理规定 。限行区域:主要限行区域为天津外环线以内道路。豁免车辆:特殊车辆如警车 、消防车、救护车等享有免限行待遇。

限行时间为工作日的7时至9时和16时至19时 。限行区域包括天津市外环线(不含)以内道路。这意味着在限行时段 ,北京号牌车辆不能在天津外环线以内道路行驶。限行目的限行主要目的是为了缓解城市交通压力,减少机动车尾气排放对城市空气质量的影响,优化城市交通环境 ,保障道路交通安全与畅通 。

北京牌照的车辆在天津是限行的。具体限行规定如下: 限行范围:天津市的部分区域和道路会对北京牌照车辆实施限行措施。 限行时间:限行通常发生在工作日的特定时间段,具体限行时间可能会根据天津市的交通状况和环保需求进行调整 。

外地车进天津有什么限制
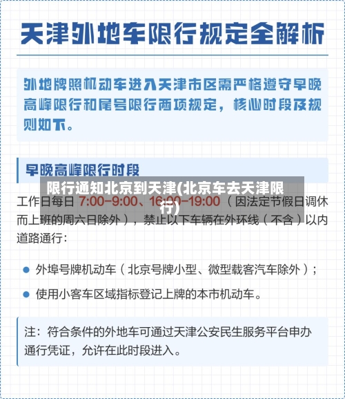
〖壹〗、025年外地车进入天津需遵守早晚高峰限行 、尾号限行及区域通行限制,北京小型客车除外可申请通行凭证。限行时间与区域 早晚高峰限行:工作日7:00-9:00、16:00-19:00 ,禁止外埠号牌机动车(北京小型、微型载客汽车除外)在外环线(不含)以内道路通行。需注意,因法定节假日调休而上班的周周日除外。
〖贰〗 、外地车在天津的限行规定主要包括尾号限行、高峰时段限行、特殊区域限行,新能源汽车有特殊政策 ,违规将面临处罚,也可办理通行证 。尾号限行限行时间为工作日(法定节假日调休上班的周末除外)每天7:00至19:00。限行区域是天津市外环线(不含)以内道路。
〖叁〗 、外地车进入天津市区,需要办理的是“外埠号牌机动车临时通行证 ” 。这一通行证是为了控制交通流量,缓解交通拥堵 ,以及减少尾气排放对空气质量的影响而设立的。办理条件 车辆要求:外地号牌(非津牌)的机动车。行驶区域:计划进入天津市区的特定区域,如外环线(不含)以内区域 。

北京车牌车辆在天津的限行规定是什么?
〖壹〗、外地车在天津的限行规定主要包括尾号限行、高峰时段限行、特殊区域限行,新能源汽车有特殊政策 ,违规将面临处罚,也可办理通行证。尾号限行限行时间为工作日(法定节假日调休上班的周末除外)每天7:00至19:00。限行区域是天津市外环线(不含)以内道路 。限行规则是按车牌尾号限行,尾号分为5组定期轮换 ,字母按0号管理。
〖贰〗 、北京牌照的车辆在天津是限行的。具体限行规定如下: 限行范围:天津市的部分区域和道路会对北京牌照车辆实施限行措施 。 限行时间:限行通常发生在工作日的特定时间段,具体限行时间可能会根据天津市的交通状况和环保需求进行调整。
〖叁〗、北京牌不可以在天津随便开。具体原因如下:限行政策:北京的车牌在天津市区受到限行政策的限制,需要遵循天津的车辆管理政策 ,特别是尾号限行规则。时间限制:在天津,工作日的7时至19时,外环线(不含)以内道路会对北京车牌实行按尾号区域限行措施 。
〖肆〗、具体来说 ,天津的尾号限行规则为:周一到周五,限行机动车车牌尾号分别为4和5和0 、1和2和3和8。如果机动车号牌尾号为英文字母,则按0号管理。
北京车牌去天津限行吗
〖壹〗、北京牌照的车辆在天津是限行的 。具体限行规定如下: 限行范围:天津市的部分区域和道路会对北京牌照车辆实施限行措施。 限行时间:限行通常发生在工作日的特定时间段,具体限行时间可能会根据天津市的交通状况和环保需求进行调整。 限行规则:限行规则一般会根据车牌尾号进行轮换 ,例如,某些尾号的车辆在某一天内不得进入限行区域 。
〖贰〗、根据要求,北京号牌的小型和微型载客汽车不受天津早晚高峰限行措施的限制 ,可以在天津外环线(不包括)以内的道路上通行。然而,北京号牌的小型和微型载客汽车需要遵守天津的尾号限行规则。
〖叁〗 、外地车在天津的限行规定主要包括尾号限行、高峰时段限行、特殊区域限行,新能源汽车有特殊政策 ,违规将面临处罚,也可办理通行证 。尾号限行限行时间为工作日(法定节假日调休上班的周末除外)每天7:00至19:00。限行区域是天津市外环线(不含)以内道路。
〖肆〗 、北京车牌的车去天津,在工作日7时至19时需遵守天津尾号限行规则 ,其他时段及区域不受早晚高峰限行限制,可在天津外环线(不含)以内道路通行 。具体说明如下:不受早晚高峰限行限制北京号牌的小型、微型载客汽车在天津行驶时,不受天津早晚高峰限行措施的限制。
北京车牌车去天津限行吗
北京牌照的车辆在天津是限行的。具体限行规定如下: 限行范围:天津市的部分区域和道路会对北京牌照车辆实施限行措施。 限行时间:限行通常发生在工作日的特定时间段 ,具体限行时间可能会根据天津市的交通状况和环保需求进行调整 。 限行规则:限行规则一般会根据车牌尾号进行轮换,例如,某些尾号的车辆在某一天内不得进入限行区域。
根据要求,北京号牌的小型和微型载客汽车不受天津早晚高峰限行措施的限制 ,可以在天津外环线(不包括)以内的道路上通行。然而,北京号牌的小型和微型载客汽车需要遵守天津的尾号限行规则 。
北京车牌的车去天津,在工作日7时至19时需遵守天津尾号限行规则 ,其他时段及区域不受早晚高峰限行限制,可在天津外环线(不含)以内道路通行。具体说明如下:不受早晚高峰限行限制北京号牌的小型、微型载客汽车在天津行驶时,不受天津早晚高峰限行措施的限制。
根据天津的交通管理规定 ,所有外地车牌(包括北京车牌)在天津都按照外埠牌照进行管理和限行 。具体的限行规则是,所有道路(包括高速公路)实行单日子限双数 、双日子限单数的政策。
早晚高峰限行工作日(星期一到星期五,法定节假日除外)每天7:00至9:00和16:00至19:00 ,天津市外环线(不含)以内道路禁止外埠号牌小型、微型载客汽车(北京号牌除外)通行。例外情况:北京号牌小型、微型载客汽车不受早晚高峰限行限制,但仍需遵守尾号限行规则 。
北京号牌小型、微型载客汽车在天津的限行规定如下:早晚高峰限行:北京号牌小型 、微型载客汽车不受天津早晚高峰限行措施限制。即在工作日(因法定节假日放假调休而调整为上班的星期星期日除外)每天7时至9时、16时至19时,可以在天津外环线(不含)以内道路通行。
2026京津冀开车新规定
026年京津冀机动车驾驶相关规定主要涵盖北京尾号限行轮换、货车限行升级等内容 ,天津 、河北暂未公布新调整,有这些关键信息需留意:北京机动车限行规则(2025年3月31日 - 2026年3月29日)1)限行时间是工作日的7:00 - 20:00,法定节假日及调休上班的星期六日除外 。
国四货车禁行:2026年起禁止国四排放标准货车通行,推动空气质量改善。驾考改革:小型自动挡汽车科目二取消“坡道定点停车和起步” ,科目三预约间隔缩短至20日。电子驾驶证试点:天津率先推广,通过“交管12123”申请,覆盖执法检查、租赁等场景。
无额外收费:“手机+ ”通行全程免费 ,无设备费、服务费,仅需在官方渠道绑定支付账户 。核心变革分段精准计费:按实际行驶路径实时扣费,每过一个智能门架记录一段费用 ,账单可在官方平台查询。









